Electronique > RéalisationsPreamplificateurs > Préampli RIAA 002

Dernière mise à jour : 19/08/2005

Présentation

Ce montage est destiné à être utilisé avec une platine disque vinyl dotées de sorties analogiques (RCA). Il assure la double fonction de correction RIAA et de préamplification. Ce montage convient pour une cellule MM (Moving Magnet, aimant mobile), et ne convient pas pour une cellule MC (Moving Coil, bobine mobile). Il est légèrement plus performant que le préampli RIAA 001.

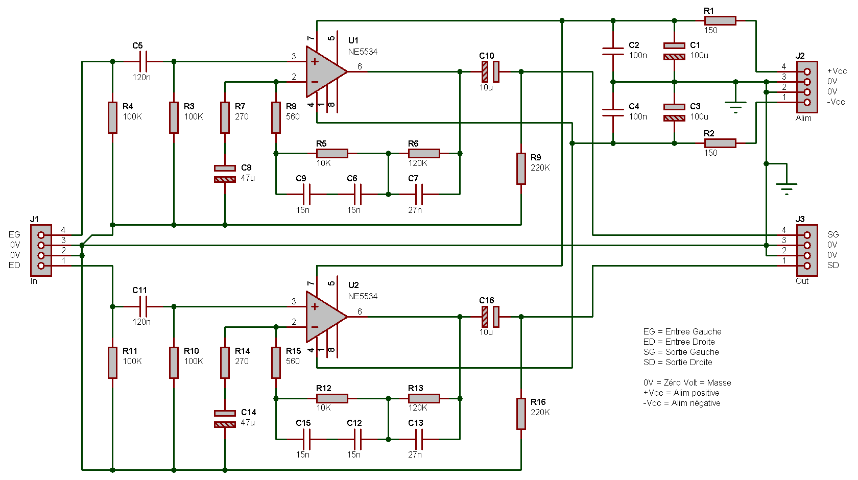
Schéma

Ce schéma ne fait appel qu'à des composants classiques, que vous n'aurez aucune difficulté à trouver chez tout revendeur de composants électroniques.

Preampli RIAA 002

Adaptation d'impédance
Les entrées Gauche et Droite s'effectuent toutes deux sur une résistance de 100Kohms (R4 et R11) qui fait office de résistance de charge pour la cellule de la platine disque. La valeur de cette résistance pourra être descendue, mais pas en dessous de 47K.

Correction RIAA et amplification
L'amplification et la correction RIAA sont assurées par deux amplificateurs opérationnels NE5534, un peu meilleurs que le NE5532 et lui aussi réputé pour son faible niveau de bruit. Il existe d'autres circuits intégrés plus performants que le NE5534, voir page AOP et audio. La correction en fréquence suit une courbe dont la forme dépend de la valeur des résistances et condensateurs utilisés autour des AOP : R5 à R8 et C6 à C9 pour la voie gauche (partie supérieure du montage), R12 à R15 et C12 à C15 pour la voie droite (partie inférieure du montage). L'amplification (gain) en tension est définie par la valeur des résistances précitées. Les résistances R5 et R12  uniformisent la réponse en fréquence à une valeur légèrement supérieure à 35KHz. La compensation en fréquence des deux AOP n'est pas nécessaire, ce qui permet d'améliorer leur rendement dynamique (meilleur temps de monté).

Alimentation
L'alimentation doit être de type symétrique, +/9V à +/-15V (max +/-18V). L'alimentation symétrique 001 et l'alimentation symétrique 002 décrites ailleurs sur ce site conviennent très bien. Un découplage local est assuré par les réseaux RC constitués de R1, C1 et C2 pour la branche positive de l'alimentation, et de R2, C3, C4 pour la branche négative.

Circuit imprimé

Non réalisé.