
Les circuits présentés ici permettent d'isoler galvaniquement (électriquement) deux équipements audio analogiques, dans un contexte de recherche de problème de boucle de masse. Le circuit, constitué de transformateurs audio et entièrement passif (pas besoin d'alimentation), n'est pas prévu pour une installation permanente.
Contrairement aux circuits décrits à la page isolateur audio 001, ceux dont il est question ici comportent deux, trois ou quatre transformateurs audio. Pour autant, ils ont été développés avec le même objectif de localisation de problème.
Cinq circuits sont proposés :
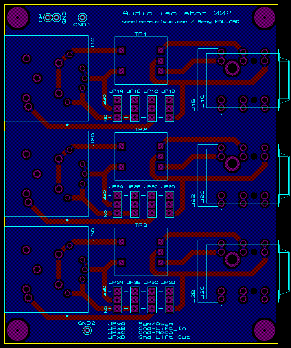
- Schéma 002 - version 3 voies (3 transformateurs 1er prix), avec combo XLR-Jack et jacks 6,35 mm (pro)
Trois transformateurs audio "1er prix" + connecteurs combo Jack-XLR en entrée + jacks en sortie.

Les transformateurs audio choisis pour cette réalisation ne rentrent pas dans la catégorie haut de gamme, c'est le moins quon puisse dire. Que peut-on en effet espérer d'un transformateur dont le prix neuf est inférieur à 1 euro ? Je rappelle que le but de l'opération est de déceler des problèmes de boucle de masse provoquant des ronflements 50/100 Hz et que dans ce contexte, la qualité sonore et une éventuelle petite saturation ne sont pas les critères dominants. Il faut juste veiller à ce que le placement temporaire du circuit reste temporaire, c'est à dire qu'une fois le problème localisé, une solution soit mise en place pour que l'isolateur audio puisse servir ailleurs.
Connecteurs utilisés :
Mêmes transformateurs audio "1er prix" (cette fois au nombre de quatre) + Jacks TRS 6,35 mm (pro) + jacks stéréo 3,5 mm (grand public).

Même objectif que celui annoncé pour le schéma 002 : celui de recherche et correction temporaire de boucles de masse. Pour cette version, j'ai ajouté des connecteurs jacks 3,5 mm grand public pour un raccord plus facile sur sortie ligne/casque d'un ordinateur ou d'un smartphone (utile seulement quand ce dernier est en cours de charge et donc en lien étroit avec le secteur).
Connecteurs utilisés :
Edit 12/02/2023 : une modification mineure a été apportée au circuit, qui conduit à l'apparition d'un schéma 002bb invisible ici. La modification consiste simplement à relier les deux broches RN et SN des jacks à coupure 6,35 mm afin de court-circuiter les lignes point froid et masse quand aucune fiche mâle n'est insérée dans les embases femelles. Cette modification permet d'utiliser les sorties mini-jack sans besoin de désymétriser les sorties avec insertion d'un jack 6,35 mm TS (ça fonctionnait, mais la mise en oeuvre était moins pratique). Pour les entrées, la modification est similaire, bien que moins justifiée. Elle permet d'utiliser les entrées mini-jack même si les cavaliers de configuration JPxA sont en position "isolé". Sur mon prototype existant (réalisé avant cette modification), j'ai ajouté une résistance de 1R entre les deux broches RN et SN des jacks à coupure 6,35 mm pour faire une liaison plus "propre" que ne l'aurait permis un morceau de fil électrique.
Quatre transformateurs audio de meilleure qualité que les premiers prix (Triad TY-250 à 5 euros pièce) + jacks TRS 6,35 mm (pro) + jacks stéréo 3,5 mm (grand public).

Objectif inchangé : recherche et dépannage temporaire de boucles de masse. Pour cette version, j'ai utilisé des transformateurs audio de meilleure qualité - des Triad TY-250 - sur les conseils avisés de Thierry C. que je remercie ! Ces transformateurs sont de meilleure qualité que les "1er prix", tout en restant plus économiques que les Monacors DIB110 et LTR 110 que j'ai utilisés dans mes isolateurs audio 001. Le Triad TY-250 s'avère être un excellent compromis pour un appareil de maintenance tel qu'un isolateur audio.
Le transformateur Triad TY-250 possède un enroulement primaire avec point milieu (qu'on peut ignorer le cas échéant, ce que j'ai fait) et deux enroulements secondaires séparés qu'on peut utiliser indépendament ou en parallèle (rapport de transformation de 2:1) ou encore en série (rapport de transformation de 1:1). Dans mon système, j'ai pris la difficile décision de relier en série les deux secondaires (raccord des broches 6 et 7). La sortie de chacune des quatre voies se fait en symétrique ou en asymétrique, selon la nature du câble et du connecteur choisi (gros jack ou mini jack).
Connecteurs utilisés :

Dans cette version, les cavaliers et les mini-jacks ont été supprimés, histoire de conserver le strict minimum. Les jacks d'entrées et de sorties 6,35 mm sont utilisables aussi bien en symétrique qu'en asymétrique.
Et zou ! une nouvelle version avec les transfos Triad TY250 ! Cette fois, sorties uniquement sur connecteurs grand public jacks TRS 3,5 mm.
Il peut sembler curieux de disposer de 4 sortie stéréo pour 4 entrées mono... Pourtant, rien de mystérieux dans l'affaire, j'exploite simplement les deux enroulements secondaires de chaque transfo en tant que sorties isolées. Pour les deux entrées mono 1 et 2, je dispose ainsi de deux sorties stéréo 1-2 totalement isolées entre elles. Idm pour les entrées/sorties 3-4.
J'insiste encore sur le fait que les isolateurs audio décrits ici sont des appareils de maintenance à utiliser de manière temporaire. Quand la source du problème est localisée, il faut l'éliminer... autrement qu'avec l'outil de dépistage lui-même.
Le problème des boucles de masse apparaît plus souvent sur les installations "amateur" mettant en oeuvre au moins un appareil avec une liaison audio asymétrique. Mais il peut également surgir dans un contexte professionnel (scène ou studio), même quand toutes les liaisons audio sont de type symétrique. Il suffit en effet qu'un seul des appareils "tout symétrique" semi-pro ou pro soit câblé en interne de manière douteuse pour que toutes les belles théories de protection contre les parasites et ronflettes s'envolent.
Remarque : je passe volontairement sous silence le problème de ronflement observé avec les guitares et amplis de guitare, qui à lui seul mériterait un châpitre entier. En contexte professionnel, une boîte de direct (DI) suffit généralement pour résoudre un problème de ronflement... quand sa source n'est pas la guitare elle-même.
Vous l'avez compris, le transformateur audio est un composant formidable qui permet de "couper" une masse ennuyeuse, sans devoir apporter la moindre modification aux équipements en exploitation. L'une des "problématiques" posée par le transformateur audio est qu'il en existe de nombreuses références et que toutes ces références ne conviennent pas forcément à toutes les situations (à cause des paramètres impédance, bande passante, rapport de transformation, niveau de saturation).
De mon point de vue et pour des liaisons de niveau ligne, la meilleure solution consiste en un système doté de transformateurs associés à une électronique active (transformateur audio d'entrée + transformateur audio de sortie avec électronique associée). Certes, un tel système actif nécessite une alimentation, mais il fonctionnera bien, quelque que soit son emplacement dans la chaîne audiofréquence. Un éliminateur de boucle de masse prêt à l'emploi (commercialisé) entièrement passif et donc uniquement basé sur un ou plusieurs transformateurs audio rangés dans une belle boîte en métal peut faire l'affaire... avec plus ou moins de bonheur.
Réalisés selon dessin des circuits imprimés visibles ci-après.


Circuit dessinés en double face pour les cinq versions 002, 002b, 002c, 002d et 002e.
Transformateurs "1er prix" rouge ou jaune, connecteurs combo jack-XLR d'un côté, jacks TRS 6,35 mm de l'autre.
Transformateurs "1er prix", connecteurs jacks TRS 6,35 mm et jacks stéréo 3,5 mm.
Typons (dessin PCB) au format PDF
Transformateurs "bonne qualité" Triad TY-250, connecteurs jacks TRS 6,35 mm et jacks stéréo 3,5 mm.
Typon (dessin PCB) au format PDF
Version simplifiée avec deux transformateurs "bonne qualité" Triad TY-250, connecteurs jacks TRS 6,35 mm.
Typon (dessin PCB) au format PDF
12/02/2023
- Ajout photos prototype 002e.
- Modification schéma 002b (voir texte pour détails).
29/01/2023
- Ajout montage 002e, avec 4 transfos Triad TY-250 et 2x2 connecteurs
jacks stéréo 3,5 mm.
06/11/2022
- Ajout photos prototype 002d.
30/10/2022
- Ajout schéma version 002d, version simplifiée
avec 2 transfos Triad TY-250 et connecteurs jacks 6,35 mm.
- Ajout photos prototype 002c.
23/10/2022
- Ajout photos prototype 002b.
- Ajout schéma version 002c, dans laquelle les transformateurs 1er prix
ont été remplacés par des transformateurs
audio de meilleure qualité (des Triad TY-250, merci à Thierry
pour sa suggestion).
16/10/2022
-
Ajout version 002b, toujours avec transformateurs "1er prix" et encore
plus dédié "grand public" avec ses mini-jacks stéréo 3,5 mm.
19/12/2021
- Ajout photos de mon prototype avec transformateurs "premier prix".
07/11/2021
- Modification PCB pour acceptation de
jacks Neutrik NRJ6HF ou Neutrik NMJ6HCD2 ou Amphenol ACJS-HHOP
ou
Amphenol ACJS-IH (en sortie). Dans le PCB précédent, il manquait
2 trous de montage (pour blocage du jack dans le sens horizontal)...
17/10/2011
- Première mise à disposition.