
Tensions : +3
V à +18 V
Courant : 1,5 A
Régulée : Oui,
tension régulée, avec limitation de courant
Cette alimentation permet de délivrer une tension ajustable, avec une limitation de courant ajustable.
Elle est basée sur un L200, circuit intégré régulateur de tension ajustable avec limitation de courant. Les deux réglages (tension de sortie et limitation de courant) sont assurés par de simples potentiomètres. Deux versions d'alimentation sont proposées :
- schéma 019 : version "simplifiée", permettant une excursion de tension de +2,75 V à +18 V - FonctionneImportant : pour la version simplifiée (schéma 019) la limitation de courant n'est pas efficace en cas de court-circuit franc, car la tension de sortie minimale en situation normale ne peut pas descendre jusqu'à 0 V. Le courant de court-circuit sera celui "permis" par le L200 et pourra dans ce cas dépasser la valeur de 2 A. La tension de sortie de la version "complète" quant à elle peut descendre à 0 V, le courant est donc nul (ou quasi-nul) en cas de court-circuit franc.
Le schéma repose sur l'emploi d'un régulateur de tension L200, lequel permet de limiter l'intensité du courant de sortie.

Dans ce circuit, le point A (point milieu du cavalier JP1) est fixé à un potentiel de 0 V (masse) et la tension de sortie ne peut descendre en-dessous de 2,75 V (tension de référence interne du L200). Le circuit optionnel (en bas à gauche du schéma) n'est pas utilisé et peut être supprimé.
Même principe que ci-avant, mais cette fois avec le point A relié à une tension négative de -2,7 V, ce qui permet en théorie d'obtenir une tension de sortie minimale égale à ou très proche de 0 V.

Cette fois, le circuit optionnel (en bas à gauche) est utilisé, le contraire aurait été fâcheux.
Mode testé avec mon proto 019c : ne fonctionne pas.
Réglage tension de sortie OK, mais ne veut pas descendre à 0 V.
Généralement, le L200 est utilisé de manière simple, avec une résistance câblée entre les broches 5 (Out) et 2 (Limit) pour fixer la valeur de l'intensité de courant maximal en sortie, comme le montre le schéma suivant :

Il est impossible de remplacer cette résistance (ici R2) par un potentiomètre classique, le pauvre grillerait vite car non conçu pour dissiper une puissance élevée (le courant de sortie le traverserait). On pourrait à la limite utiliser un rhéostat (potentiomètre de puissance) mais cela est démodé et augmente le coût de réalisation (le circuit en serait toutefois simplifié). Pour permettre un ajustement du courant maximal de sortie (limitation) à l'aide d'un potentiomètre classique, il faut faire appel à un montage spécifique, c'est le cas de celui proposé ici.
Commençons par le commencement. Une tension efficace de 15 V ou 18 V doit être appliquée entre les deux points AC1 et AC2, cette tension provient d'un transformateur d'alimentation à simple secondaire (non représenté sur le schéma) modèle 230V/15V ou 230V/18V. La tension continue non régulée est obtenue par un classique pont de diodes (D1 à D4) associés à un ou plusieurs condensateurs chimiques de forte valeur (C1). Leur tension de service devra être adaptée à la tension crête en sortie du pont de diodes, à savoir 25 Vdc au minimum, 40 Vdc conseillé. En effet, si le secondaire du transformateur d'alimentation délivre une tension efficace de 18 V, il faut s'attendre à une tension crête un peu inférieure à 25 V (18 Veff * 1,41 auxquels il faut retrancher la chute de tension dans les diodes). Mieux vaut prévoir un peu de marge, sachant que la plupart des transformateurs délivrent une tension de sortie supérieure à celle annoncée, quand on leur demande une faible intensité de sortie (par rapport à celle qu'ils sont capables de fournir au maximum). La tension maximale de sortie de l'alimentation 019 (b) dépend avant tout de la tension de sortie du transformateur :
Je conseille le transformateur d'alimentation de 18 Vac si vous souhaitez pouvoir disposer d'une tension de sortie pouvant grimper à 18 Vdc. Je sais, il m'arrive de plaisanter (le conseil étant dans le cas présent une obligation).
La régulation en tension est assurée par le circuit intégré L200, un "vieux coucou" qui a fait ses preuves, dont le nombre de broches (5) l'a toutefois rendu moins séduisant que le traditionnel LM317 (quoique).
La valeur de la tension de sortie est régie par la formule suivante :Le potentiomètre RV1 est câblé après la résistance de limitation de courant et non directement sur la broche de sortie (2) du L200, pour tenir compte de la chute de tension dans R2. Aux bornes de R1, on peut mesurer la tension de référence du L200, qui est de 2,77 V (à la tolérance près qui est spécifiée par le fabricant) quand la limitation de courant n'entre pas en jeu. La lmitation de courant entre en action quand la tension aux bornes de R2 (entre les broches 2 et 5 du L200) atteint ou cherche à dépasser 0,45 V. Si au pied de R1 la tension est de 0 V (masse) alors la tension de sortie minimale sera de +2,7 V. Pour que la tension de sortie puisse descendre jusqu'à 0 V, il faut au pied de R1 (point A) une tension de -2,77 V, afin de retrouver une tension de 0 V sur la broche 4 (Vref) du L200. C'est la raison d'être de l'option 019b qui permet de construire une tension négative (sous faible intensité de courant) d'une valeur la plus proche possible de -2,7 V. Cette tension est obtenue en prélevant la tension au secondaire du transformateur via un couplage capacitif (C3) ce qui permet d'utiliser un transfo à simple secondaire. La stabilistaion de la tension négative s'effectue à l'aide de la diode zener D7, ne vous attendez donc pas à une tension de -2,7 V exactement ! A noter qu'il est également possible d'utiliser une diode zener de 3,3 V pour une tension négative de "compensation" de 3,3 V, la tension minimale de sortie restera voisine de 0 V.
Le cavalier JP2 permet de choisir le sens de rotation pour lequel la limitation de courant est maximale :
Le choix dépend uniquement de votre préférence, soit "Courant max à droite", soit "Limitation max à droite".
Comme toujours avec les alimentations linéaires qui offrent une large palette de tension de sortie, le problème de dissipation thermique se pose quand on désire une faible tension de sortie sous un fort courant. C'est dans ce cas en effet que le régulateur de tension dissipe le plus de calories. Si par exemple vous avez besoin d'une tension de sortie de 5 V sous un courant de 2 A et que la tension non régulée à l'entrée du régulateur est de 23 V, alors le régulateur doit dissiper une puissance P de :
P = (23 - 5) * 2 = 36 WUne telle puissance est proche de la limite max de 40 W que le L200 ne doit pas dépasser, il n'est donc pas conseillé de débiter 1 A avec une tension de sortie de 5 V (si la tension d'entrée du régulateur est de 23 V). En réalité, le L200 possède une limitation de puissance intégrée pour sa propre protection, mais évitons tout de même de trop le stresser. Pour info, le courant de sortie peut atteindre 2 A tant que le différentiel [Vout-Vin] ne dépasse pas 20 V, et il ne doit pas excéder 200 mA si le différentiel [Vout-Vin] est de 30 V. Il est toujours possible, dans le but de réduire la dissipation de puissance du L200, d'utiliser un transformateur à point milieu ou à double secondaire, pour ne mettre en service que la moitié de sa tension de sortie, quand la tension désirée en sortie du L200 est faible.
Pour disposer d'un courant de sortie maximal (sans limitation de courant) donner au potentiomètre RV2 sa valeur ohmique minimale (contre-réaction AOP maximale). Sinon, pour utiliser la fonction de limitation de courant, procéder comme suit :
(*) Pour le montage "complet" 019b, si vous êtes courageux et que votre montage est 100% opérationnel (vérifié), vous pouvez faire un court-circuit franc au lieu de brancher une résistance de 4,7 ohm.
Fonctionnement OK pour le réglage de la tension de sortie et pour la limitation de courant, en reliant la broche 3 du L200 à la masse (0V). Mais fonctionnement incorrect en reliant cette même broche 3 du L200 à la tension négative de -2V7 (JP1 en position A-C). La tension de sortie refuse de descendre à 0 V et pour cause, la tension négative monte à +0,7 V ! Bref, à ne pas utiliser dans cette configuration, le temps que je comprenne ce qui se passe (peut-être problème lié à la consommation du couple L200 + AOP).
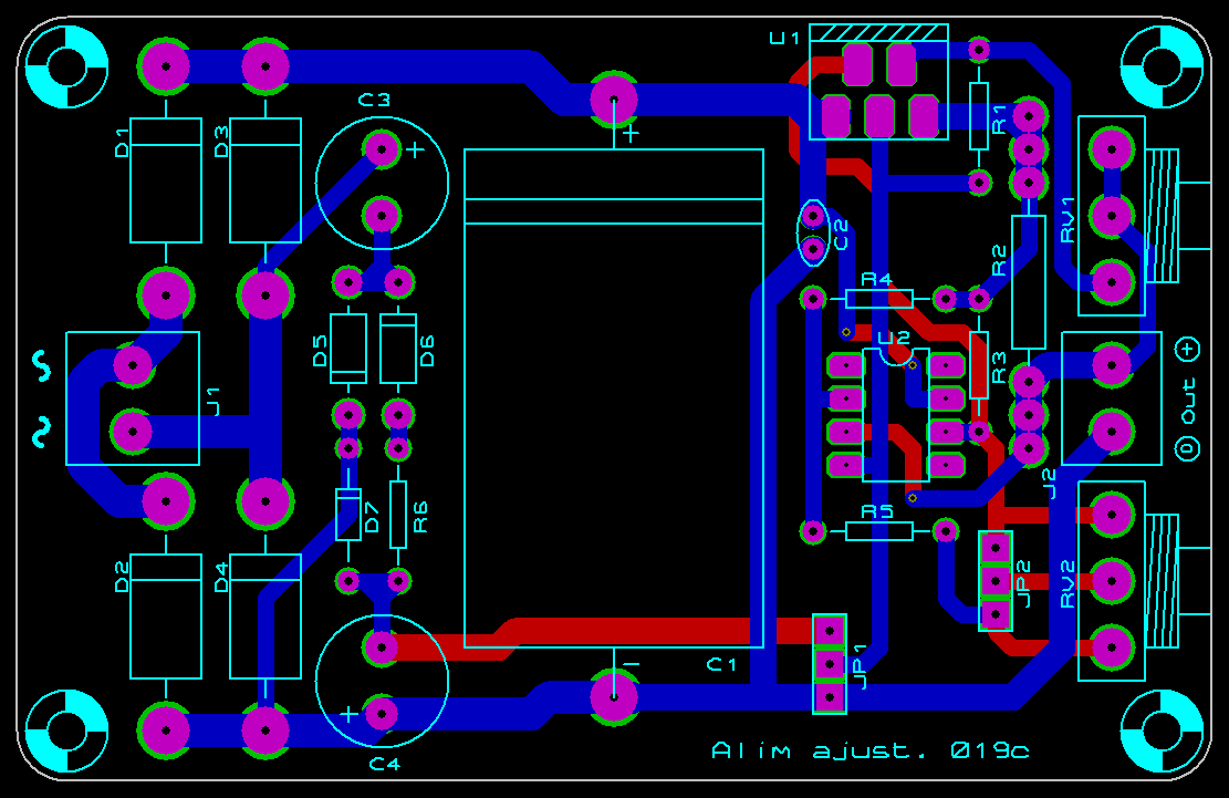
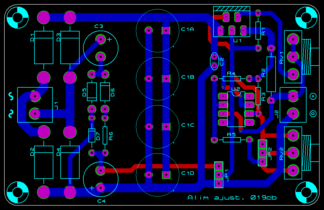
Plusieurs circuits ont été étudiés. Le premier 019/019b correspond à la version d'origine qui emploie deux condensateurs de filtrage axiaux (montés horizontalement). Le second circuit 019c est identique mais avec un seul condensateur de filtrage principal, là encore axial. Enfin, le troisième circuit019cb fait cette fois usage de condensateurs de filtrage radiaux (montés verticalement). Tous permettent les mêmes modes de fonctionnement, seule l'implantation des composants diffère.
Dans tous les cas, le régulateur de tension L200 doit être monté sur un dissipateur thermique de taille suffisante pour absorber les calories. Pour rappel, le régulateur de tension chauffe d'autant plus que le courant de sortie est élevé et que la tension de sortie est faible. Le type de dissipateur sera choisi en fonction de la dissipation maximale demandée (voir page Calcul dissipateur thermique).
Réalisé en double face, valable pour les deux versions 019 et 019b. J'ai prévu deux emplacements pour le condensateur C1, qui devient C1 et C1'. Pour de "faibles" intensités de courant en sortie (< 1A), un seul condensateur de 2200 uF (voire 1500 uF ou 1000 uF) suffit.

21/09/2025
- Ajout circuits imprimés (PCB) 019c et 019cb. Le circuit électronique en lui-même est inchangé.
- Ajout photos prototype 019c (utilisé pour test des version 019 et 019b).
13/01/2019
- Première mise à disposition.