
Tension : +3 V
à +15 V
ou +3 V
à +30 V
Courant : 2 A (avec
limitation
programmable)
Régulée : Oui
Le schéma suivant représente l'alimentation dans son intégralité.

Première chose à faire, choisir la plage de tension désirée, comprise soit entre +3 V et +15 V soit entre +3 V et +30 V.
Pour une plage de sortie de +3 V à +15 V :Elle est déterminée par le rapport entre la valeur ohmique du potentiomètre RV1 et R1, et répond à la formule suivante :
Vout = 2,77 x (1 + (RV1 / R1))La limitation de courant est mise en service dès l'instant où la tension présente entre les bornes 2 et 5 du régulateur de tension L200 atteint un seuil déterminé de 0,45 V. En plaçant une résistance d'une valeur ohmique bien précise entre ces deux points, il est possible de définir le seuil de limitation de courant. Si plusieurs valeurs de limitation sont désirées, il suffit d'utiliser un commutateur rotatif ou rectiligne, c'est ce qui est fait ici avec K1, un commutateur à six positions qui permet de choisir une valeur de résistance parmis six. Vous pouvez bien sûr opter pour un commutateur autre, de type 4 ou 12 positions par exemple. Le commutateur doit être de très bonne qualité et surtout supporter l'intensité de courant qui le traverse. N'oubliez pas que la résistance de contact d'un commutateur peut être comprise entre 0,0 ohm et 0,1 ohms, je vous laisse juge de la conséquence de cette résistance parasite pour les valeurs élevées du courant de sortie...
Si vous ne souhaitez pas que puisse entrer en action la limitation de courant, il suffit de cabler entre broches 2 et 5 du L200, une résistance de valeur nulle, autrement dit, un strap (court-circuit).
Calcul de la valeur de la résistance de limitation de courant (R2..R7)Puissance de cette résistance : dépend de la consommation demandée en sortie. Le calcul est simple à faire, sachant que le courant qui traverse la résistance est quasiment équivalent à celui débité en sortie. Avec 1 A et 0,47 ohm, on a grosso-modo une dissipation de 0,5 W. On est donc tranquille avec un modèle 1 W.
Si la limitation de courant est fixée une fois pour toute, alors une seule résistance suffit (commutateur K1 supprimé) :

Comme pour toute alimentation secteur variable capable de travailler avec une large plage de tension de sortie et avec un fort courant de sortie, se pose le problème de la dissipation de puissance. Cette dissipation de puissance est maximale quand on veut une tension de sortie faible et un courant de sortie fort : dans ce cas en effet, le régulateur de tension voit entre son entrée et sa sortie, la tension maximale qu'il lui soit donné de voir. Si ce "problème" n'est pas encore trop critique pour une plage de tension de sortie de +3 V à +15 V, on peut commencer à se gratter la tête pour une plage de tension comprise entre +3 V et +30 V. Imaginez simplement le cas où vous avez besoin d'une tension de sortie de 3,3 V sous 1,8 A. Le régulateur doit digérer une puissance de plus de 50 W ! Croyez-moi, à partir de 30 W ou 40 W, ça commence à faire pas mal; il faut vraiment un gros radiateur de refroidissement. Sans compter la limite de dissipation du régulateur lui-même.
Il existe bien sûr la possibilité d'utiliser un transformateur avec secondaire double ou à point milieu, et de n'utiliser que la moitié du secondaire quand on ne souhaite pas une tension de sortie supérieure à 15V. Ce point est discuté à la page Alimentation ajustable 001, à laquelle je vous convie de jeter un oeil si vous pensez vous trouver dans cette situation embarrassante mais pas insoluble.
Un transformateur avec secondaire 24 V est assez facile à trouver. Certains modèles délivrent un peu plus de 24 V (jusqu'à 10 % en plus, surtout à vide), d'autres délivrent vraiment 24 V en pleine charge, c'est à dire sous le courant max pour lequel ils sont prévus. La valeur 24 V donnée par le fabricant du transformateur correspond à une valeur efficace. Après redressement, on obtient une tension de l'ordre de 32 V (24 V x 1,41, auquel on retranche environ 2 V à cause de la chute de tension des diodes de redressement). Cette tension de 32 V est vraiment limite pour avoir une tension bien régulée de 30 V en sortie, sous le courant max. L'idéal serait de trouver un modèle 25 V, mais ce type de transformateur est moins fréquent. Tout ceci pour dire qu'en fonction du transformateur dont vous disposez, la régulation ne sera peut-être pas aussi bonne pour une tension de sortie de +30 V sous le courant max de 2 A. A vous de voir s'il faut redéfinir cette alimentation comme pouvant travailler jusqu'à +28 V et non +30 V...
L'idée d'utiliser un potentiomètre de "puissance" en lieu et place du commutateur et des diverses résistances de limitation peut sembler élégante. Moi-même ne l'ai jamais appliqué car au début je ne possédais pas de potentiomètre de ce genre et j'avais peur de griller un potentiomètre normal (de petite puissance, souvent de 0,5 W maximum et encore, pas sur toute la plage de réglage). L'inconvénient des potentiomètres de puissances est qu'ils sont généralement bobinés, et que sur certains types, le curseur peut se positionner "entre" deux spires (quand elles sont bien espacées), et donc conduire à une valeur de limitation pas vraiment contrôlée.
Pierre m'a écrit à ce sujet : il a essayé avec un rhéostat de 20 ohms / 3 W, et le réglage de la limitation s'avérait quelque peu fantaisiste et par là-même inefficace.
Le schéma qui suit montre qu'il est possible de porter le courant de sortie à une valeur supérieure à 2 A, tout en conservant la protection contre les surintensités en sortie.

Je n'ai pas personellement réalisé ce montage. La limitation en courant de sortie est ici fixée à 5 A et n'est pas ajustable, contraitrement au montage précédent. Le transistor de puissance Q1 est un modèle qui doit supporter au moins 5 A en régime continu, avec une tension Vce max d'au moins 45 V.
Là encore, il est possible de prévoir un commutateur mécanique et des résistances de valeurs différentes à la place de R2, pour pouvoir choisir des valeurs de limitation de courants différentes. Mais une fois de plus, attention au modèle de commutateur employé, qui devra très probablement être un modèle industriel...
Réalisé pour la version 005d (courant max 1 A). Première phase de test avec les deux résistances de 4R7 et 3R3 et sans dissipateur thermique sur le L200.

La procédure de test a été la suivante :
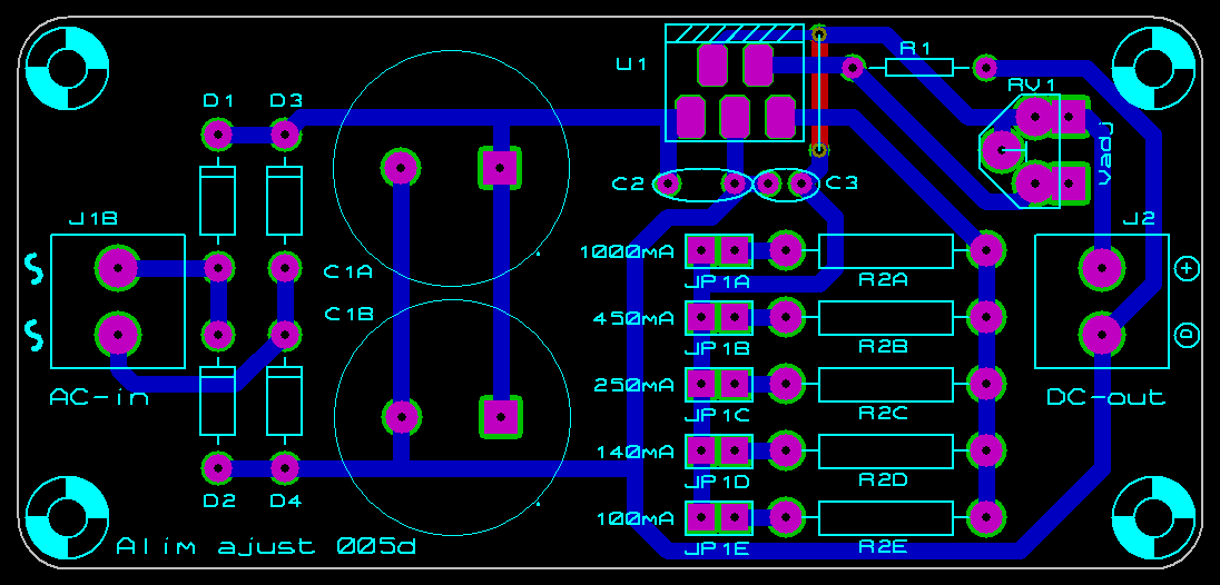
Sur ce circuit, il ne faut placer qu'un seul cavalier (JP1A à JP1E) à la fois. Si aucun cavalier n'est mis en place, alors la tension de sortie est nulle. Le réglage de la tension de sortie est opéré avec le potentiomètre ajustable RV1 qui bien sûr peut être remplacé par un potentiomètre de tableau plus simple à manipuler.
21/09/2025
- Ajout photos prototype 005d.
14/09/2025
- Ajout schéma 005d et PCB associé 005d.
12/09/2021
- Ajout précisions concernant l'utilisation d'un
commutateur pour disposer de plusieurs valeurs de limitation de courant
de sortie.
01/05/2008
- Correction schéma : les broches 2 et 5 étaient
inversées. La broche 5 correspond bien à la sortie du
régulateur (c'est ce qui m'avait trompé), mais ce n'est
pas une raison. Merci à Paul C. de m'avoir écrit pour me
signaler l'erreur. Pour ma défense, je tiens tout de même
à faire remarquer que cette erreur n'a pas été
detectée pour la simple et bonne raison que l'alim fonctionnait,
même avec les deux bornes inversées. Je l'ai en effet
testée avec une résistance de 0.33 ohms entre broches 2
et 5 pour la limitation du courant (limitation à une valeur
légèrement supérieure à 1 A), et avec une si
faible résistance, les deux bornes sont quasiment reliées
ensemble. Je précise en outre que dans certains schémas
publiés par le passé dans diverses revues, les pattes 2
et 5 ont souvent été "échangée" (patte 5
parfois indiquée comme sortie et parfois indiquée comme
entrée de limitation). Mille excuses d'avoir pû semer le
trouble dans vos esprits
;-)