Electronique
> Bases
> Suivi (traçage) d'un signal BF
Dernière mise à jour :
18/05/2014
Voir aussi
A
faire, à ne pas faire et
Vérification
de composants électroniques
Présentation
Le circuit électronique posé devant vous refuse obstinément de sortir
du son, alors qu'il le devrait. Quelque chose, dans votre synthériseur
de son, lecteur multimédia, amplificateur ou autre périphérique audio
(compresseur de modulation ou pédale d'effet par exemple) ne se
comporte pas comme prévu. Comment traquer l'élement défectueux
ou localiser une piste coupée ?
Quel équipement pour les tests ?
De quoi a-t-on
besoin pour
traquer un étage audio défecteux ? En premier lieu, d'une source
sonore. Ce n'est pas absolument indispensable, mais tellement plus
pratique ! Deuxièmement, d'un appareil qui permet d'entendre (petit
ampli BF) ou de voir (oscilloscope) le signal de la source
sonore.
Générateur sonore
Dans le cas d'un périphérique destiné à traiter un signal
audio, on estime que l'appareil doit délivrer sur sa sortie audio, un
signal très intimement lié au signal appliqué sur son entrée. Donc
autant avoir une source de signal toujours prête à l'emploi. Là, on a
l'embarras du choix, les sources audio ne manquent pas :
- lecteur CD ou lecteur portable multimédia (smartphone, tablette),
- générateur logiciel (exemple 1 et exemple 2),
- générateur de test autonome (souvent 1 kHz mais d'autres valeurs de
fréquence peuvent convenir),
- petit transfo d'alim secteur (secondaire 6 V) avec pot 10 kO log pour "réglage de volume"...
Il est conseillé, quand on se lance dans
un dépannage occasionnel, d'utiliser un petit générateur de test
autonome (
exemple)
car les autres types de générateurs sont plus encombrants ou moins
pratique d'usage. La qualité du signal délivré par le générateur de
test n'a ici aucune espèce d'importance. On ne cherche pas à mesurer la
qualité du "traitement" de l'appareil en panne, mais à localiser
l'endroit où le signal ne passe
plus. Un générateur sommaire qui délivre un signal carré de basse
fréquence fait parfaitement l'affaire, car ce signal est constitué
d'une riche combinaison de signaux harmoniques (signaux sinusoïdaux
dont la fréquence est un multiple entier de la fréquence principale
qu'on appelle fondamentale). Pratique quand on veut tester un filtre
passe-haut dont la fréquence de coupure va bien au-delà de la fréquence
fondamentale du signal test... Mais il va de soi que quand on cherche à
localiser la cause d'une déterioration sonore et non d'une absence
sonore, une source musicale est préférable.
Ampli BF
Plusieurs
solutions : petit HP amplifié posé sur un coin de table (petite
enceinte de monitoring ou enceinte multimédia, mais cette dernière est
souvent moins sensible). Ampli de salon avec un cordon BF connecté sur
une entrée ligne et qui arrive sur l'établi (à moins de travailler dans
le salon, pas très pratique). Appareil autonome qui inclue le
générateur de test et un petit ampli (avec HP), cela peut se trouver
sous la dénomination de signal-tracer (
exemple).
Une enceinte amplifiée présente l'avantage de pouvoir garder les
yeux sur le circuit sous test. Il faut toutefois que sa
sensibilité d'entrée soit suffisamment grande car on a parfois besoin de
vérifier la présence d'un signal BF de très faible amplitude.
L'impédance d'entrée de ce HP amplifié d'appoint ne doit pas être trop
basse, pour ne pas perturber de façon exagérée le montage sous test. Il
n'est pas interdit d'ajouter à l'ampli, un petit préampli à transistor
FET (style préampli guitare), qui pourra apporter un peu de gain et une
impédance d'entrée élevée.
Oscilloscope "autonome"
Ce fameux
instrument qu'on appelle l'oeil de l'électronicien... Quand on peut se
permettre d'en avoir un, c'est un plus indéniable ! Disons que pour une
recherche de panne ponctuelle, le petit ampli BF peut suffire. Ce
dernier permet en effet de "sentir" si un signal audio est ou non
présent au point de test. Mais il ne permet pas de vérifier l'intégrité
du signal. Rappelez-vous que dans notre contexte, nous avons besoin de
déterminer l'emplacement d'un étage défectueux, pas de faire une mesure
de qualité. L'oscilloscope sera un bon choix si vous vous intéressez
sérieusement à des circuits qui comportent des réglages, ou pour du
dépannage en général.
Oscilloscope "carte son"
Il
est possible d'utiliser l'interface audio de son ordinateur avec un
logiciel de type oscilloscope. C'est plus limité qu'un vrai
oscilloscope, mais pour le domaine audio cela peut dépanner. Il faut
juste se rappeler que les interfaces audio standards (interfaces
externes premier prix ou chipset inclus sur la carte mère) n'offrent
pas des performances extrêmes et qu'on ne peut pas espérer faire des
mesures sérieuses, surtout en bas et haut de bande. Deux points sont à
retenir :
- la "sensibilité" d'entrée dépend des interfaces audio et
des réglages associés (via drivers ou console mixage Windows). Vous ne
pouvez pas utiliser directement une entrée audio pour visualiser un
signal de forte amplitude, à moins d'ajouter un atténuateur BF (20 dB à
40 dB suffisent généralement).
- même si cela reste rare, certaines
interfaces audio ne possèdent pas de condensateur de liaison en entrée,
ce qui impose l'ajout d'un condensateur externe pour bloquer toute
composante continue éventuellement présente dans le signal audio à
visualiser. La valeur de ce condensateur additionnel n'est pas très
critique, elle peut être de 100 nF à 22 uF. Notez simplement que plus
sa valeur est faible et plus la fréquence de coupure remonte dans le
haut du spectre (on se retrouve donc avec moins de graves), ce qui n'est pas critique dans une démarche de suivi
de signal.
Bref, l'usage d'une carte son en tant qu'oscilloscope est
une bonne idée, mais je conseille tout de même l'usage d'une interface
externe à bas coût, c'est moins douloureux si on fait une fausse manip
et qu'on grille une entrée audio. Auriez-vous deviné tout seul que
cela est arrivé à l'entrée audio de mon PC portable pendant une séance
de mesure de bande passante sur un circuit défectueux ?
Suivi du signal
Avant d'aller plus
loin, un pré-requis se dessine : vous devez avoir un minimum de
connaissances dans les circuits électroniques, et savoir lire un
schéma, ou tout du moins savoir faire le lien avec les composants
implantés sur le circuit imprimé. Autant le dire tout de suite : si vos
connaissances sont limitées et que vous ne disposez pas du schéma de
l'appareil à dépanner, la tâche sera compliquée. Et croyez-moi, il
n'est pas dans mes habitudes de dire que les choses sont
compliquées.
Où chercher ?
Une fois le schéma sous
les yeux, il faut trouver où poser la pointe de touche (l'âme centrale
du câble audio soudée à une aiguille de
couturière et relié à votre ampli BF, ou extrémité d'une sonde d'oscilloscope). On peut bien sûr
s'amuser à sonder plein d'endroits, mais comment déterminer
si l'absence de signal à tel ou tel endroit est normal ? Le
dépannage devient plus simple avec l'expérience, tout du moins pour les
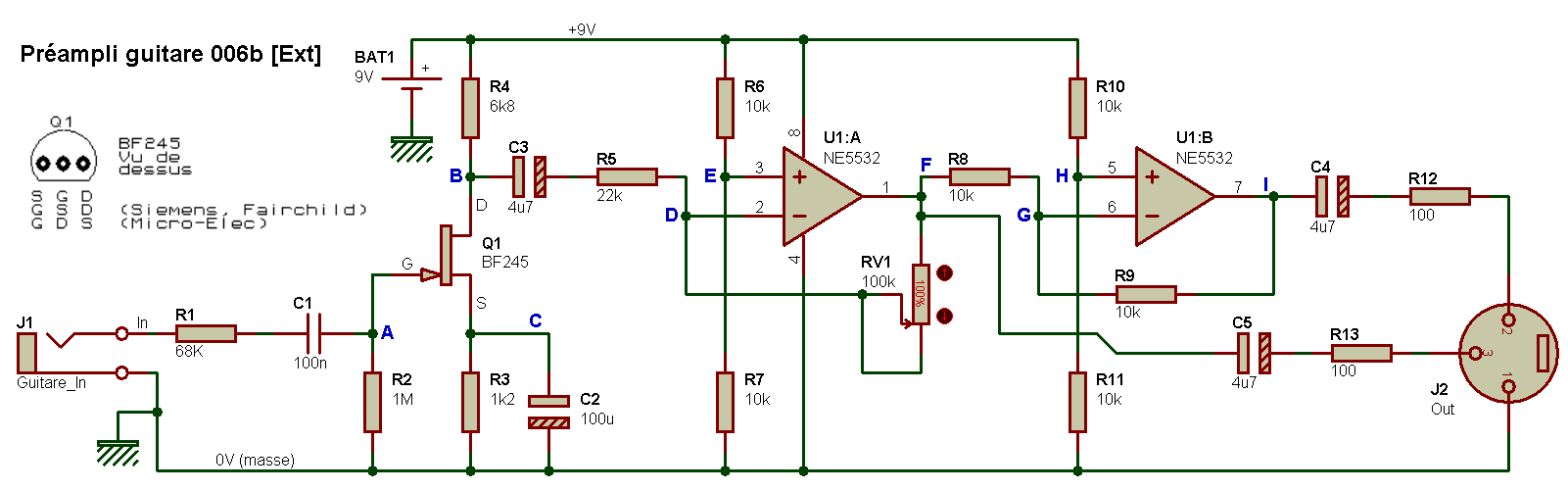
problèmes pas trop vicieux. Voici un exemple de circuit sur lequel on
peut faire ses armes : sur le schéma sont reportées des "lettres
repère" (points test PT) que nous allons analyser une par une.

Cas
d'école : ce
circuit ne sort plus rien sur J2 quand on applique un signal
test de 500 Hz / 200 mVcac sur son entrée J1 (200 mVcac =
amplitude crête-à-crête). Voici les relevés que
l'on devrait avoir en régime statique (valeur DC, quand aucun signal
audio n'est
appliqué à l'entrée) et en régime dynamique (valeur AC, avec un signal
BF appliqué
à l'entrée), pour chacun des points tests TP (lettres bleues de A à I).
Bien entendu, les valeurs données sont valables pour ce
schéma précis.
Mais les explications qui suivent indiquent pourquoi on trouve ces
tensions statiques (DC) et amplitudes dynamiques (AC) relevées par
rapport à la masse (0 V) et avec une alimentation de +9 V. Les mesures
dynamiques (AC) peuvent être effectuées avec un oscilloscope ou avec un
multimètre numérique si ce dernier peut travailler à la fréquence
du signal d'entrée (à vérifier dans la notice utilisateur).
Remarque
: si vous utilisez un multimètre numérique dont la bande passante en
calibre AC est limitée à 200 Hz, rien ne vous empêche de baisser
la fréquence du signal de test. Après tout, ce montage audio est censé
passer du 200 Hz, non ?
Relevés
- PT A
: DC = 0 V, AC = un peu moins de 200 mVcac - Le transistor Q1 est de
type FET, très haute impédance d'entrée. La broche G (Gate) sur
laquelle on applique le signal d'entrée, est quasiment isolée du reste
du montage, y compris des broches D (Drain) et S (Sources) du même
transistor. Aucune tension continue de polarisation n'est appliquée sur
cette broche G (cela aurait été le cas avec un transistor bipolaire
comme le BC109). La tension continue en ce point est donc nulle.
L'impédance d'entrée est fixée par la valeur de R2 qui fait ici 1
MO. Les deux résistances R2 et R1 forment un pont diviseur résistif qui
atténuent un peu le signal d'entrée (environ 0,6 dB). La présence de R1
n'est pas impérative mais protège le transistor Q1 contre d'éventuelles
surtensions à l'entrée.
- PT B
: DC = entre +4 V et +5 V, AC = environ 4 V cac - L'étage d'entrée basé
sur Q1 apporte un gain de +26 dB environ, ce qui grosso-modo correspond
à un rapport de 20 (+20 dB => 10x et +6 dB => 2x). On doit donc
trouver un signal dont l'amplitude est nettement plus importante que
celle du signal appliqué à l'entrée (200 mV * 20 = 4000 mV). La tension
continue au repos doit être comprise entre +4 V et +5 V pour bénéficier
d'une bonne excursion du signal amplifié entre les bornes
d'alimentation qui sont de 0 V au min et de +9 V au max. L'idéal est
d'avoir 4,5 V au point B, mais si cette valeur est un peu plus faible
ou plus élevé ça n'a pas une très grande importance. Par contre, une
valeur de +2 V ou +8 V n'est pas normale (le transistor Q1 peut être
mis en cause dans ce cas).
- PT C
: DC entre +0,6 V et +1,2 V, AC = amplitude faible, de quelques
dizaines de mV - Le signal amplifié ressort sur sa broche D (Drain),
sur la broche S (Source) on dispose d'un signal de bien moindre
amplitude. En l'absence du condensateur C2, le gain de l'étage d'entrée (basé sur Q1) chute de +26 dB à +10 dB environ.
- PT D
: DC = +4,5 V, AC = 0 Vcac - En ce point, et ce contre toute apparence,
l'amplitude du signal utile est minime, nulle en théorie. Ne soyez
donc pas surpris de trouver là un signal inexistant (ou alors tout
rikiki et très déformé, d'autant plus notable qu'on monte en
fréquence). La théorie de l'AOP nous apprend en effet que les bornes
d'entrée [+] et [-] sont "virtuellement raccordées" entre elles. Or,
l'entrée positive [+] est ici portée à un potentiel de +4,5 V, qui
correspond à la moitiée de la tension d'alimentation de +9 V (masse
virtuelle).
- PT E :
DC = +4,5 V, AC = 0 Vcac - Même chose que sur la broche [-] du même
AOP, mais en plus flagrant encore. Là, on ne doit pas du tout voir de
résidu du signal amplifié, on doit juste trouver une tension continue
de +4,5 V.
- PT F : DC
= +4,5 V, AC = entre 0 Vcac et signal de plusieurs Vcac écrêté. Le
signal d'entrée a été volontairement choisi avec une amplitude élevée.
Avec le gain du premier étage à transistor, on dispose déjà d'un signal
niveau ligne parfaitement exploitable et il n'est pas forcément utile
de l'amplifier davantage. Bon, ici on le fait, on apprend plus de
choses. En ce point F, qui correspond à la sortie du premier AOP (U1:A)
on doit retrouver notre signal d'entrée avec une amplitude qui dépend
de la position du potentiomètre RV1. Placez le curseur de ce composant
du côté de la sortie (point F) et le gain devient une atténuation (RV1
= 0 et R5 = 22 kO, valeur de gain Av = RV1/R5 inférieure à 1, donc
atténuation).
- PT G : Mêmes remarques que pour le point D, le côté sexy en plus.
- PT H : Mêmes remarques que pour le point E.
- PT I : DC
= +4,5 V, AC = entre 0 Vcac et signal de plusieurs Vcac écrêté. On
doit trouver ici la même chose qu'au point F, sauf que le signal
utile voit sa polarité opposée (rotation de phase de 180 degrés) par
rapport à celle qu'on a au point F. Le gain de cet étage est fixé à 1
(0 dB), c'est pourquoi l'amplitude des signaux est identique en F et I.
Après
avoir effectué tous les relevés, on se rend compte que le signal sort
bien amplifié sur le drain du transistor Q1, mais qu'il n'y a plus rien
en sortie du premier AOP. Le circuit intégré U1 est peut-être
défectueux, on peut aussi avoir affaire à un problème de soudure
sèche (vieille soudure qui ne fait plus contact, ou alors par
intermittence). Vérifier l'état des soudures et les refaire, le cas
échéant. S'il faut remplacer U1 et qu'il n'y avait pas de support de
circuit intégré, c'est peut-être le moment d'en ajouter un.
Historique
18/05/2014
- Ajout infos "oscilloscope sur carte son ordinateur".
05/01/2014
- Première mise à disposition