
Vumètre stéréo 2 x 16 LED avec mémorisation des crêtes, basé sur un PIC 16F88 dont on n'exploite même pas les pleines capacités.

Comparé à ses deux prédécesseurs Vumètre 012a et Vumètre 012b, celui-ci se distingue par les points suivants :
L'idée de concevoir et réaliser cette nouvelle version de vumètre ne m'est pas venue toute seule. Quelqu'un m'a contacté pour me demander si j'avais en projet de réaliser un vumètre stéréo avec mémorisation des crêtes, tel celui visible sur la page vumètre du site S-O-Web. Peut-être en effet qu'une mise à jour de la version stéréo 012b à 2 x 12 LED pourrait-elle...
Par curiosité je suis allé voir en détail ce que voulait bien montrer l'auteur du vumètre en question. Cet auteur ne met pas à disposition le code source du logiciel de son vumètre (PIC 16F88 comme pour mon vumètre 012b) mais le schéma et les quelques explications que j'ai pu comprendre m'ont laissé entendre qu'il ne devait pas être très compliqué de partir sur une même base de fonctionnement. C'est donc ce que j'ai essayé de faire en écrivant un code logiciel à partir de zéro, et voici le résultat.

Le redressement du signal audio stéréo appliqué sur les broches 1 et 3 du connecteur d'entrée J1/Audio-In est effectué de façon assez sommaire. Le boulot principal est assuré par les triplets D101/D102/C101 et D201/D202/C201. Les résistances R102 et R202 déterminent le temps de décharge des condensateurs C101 et C201 et par là-même le temps de relâchement des "aiguilles" lumineuses. Les diodes zener D103 et D203 de 5,1 V (j'ai mis des 4,7 V sur mon proto) limitent la valeur de la tension qui sera appliquée à l'entrée du CAN du PIC afin de ne pas le griller en cas de présence d'un signal audio de très forte amplitude. Le PIC est partiellement protégé mais les protections internes ont parfois leur limite. Les résistances R101 et R201 limitent le courant qui circule dans ces diodes zener si elles se mettent à conduire. Le potentiomètre RV1 permet d'appliquer une tension continue de la valeur désirée à la borne de référence haute du CAN du PIC (Vref+) et de décider en conséquence de la "sensibilité" à donner au vumètre. La procédure à appliquer pour son réglage sera donnée plus loin, mais on peut déjà dire que plus la tension de référence est élevée et moins le vumètre est sensible puisqu'il faut une tension d'entrée plus élevée pour allumer les mêmes LED.
Toujours du multiplexage, mais différent toutefois de celui utilisé pour les deux vumètres précédents 012a et 012b. Ici on attaque les LED non plus de façon unitaire (une par une) mais par paquets de huit. Deux paquets de huit LED pour la voie gauche et autant pour la voie droite. Le PIC travaille de la façon suivante :
1 - acquisition et mémorisation tension continue sur entrée RA0/AN0Ce qui est génial avec ce genre de montage, c'est qu'on peut définir les seuils qu'on veut pour chaque point de l'échelle d'affichage. Ici, j'ai adopté une échelle comprise entre -30 dBu et +6 dBu. Pourquoi ne pas descendre en dessous de -30 dBu ? D'une part parce que -30 dBu correspond déjà à un signal d'amplitude faible (environ 70 mVcac) et d'autre part parce que le redressement du signal audio est ici assuré de façon sommaire et passive avec une diode dont le seuil de conduction n'est pas annulé par un circuit spécifique. Même si le seuil en question est faible (environ 0,3 V pour un courant direct de 1 mA), il n'est pas nul. En théorie donc il ne faudrait même pas compter pouvoir afficher un niveau inférieur à -18 dBu. Ceci dit il me semblait intéressant de comparer les valeurs obtenues par simulation dans Proteus avec celles mesurées en réel, avec de vraies diodes. Car même si le seuil de conduction de la diode est affiché à 300 mV, je peux vous assurer qu'en fait elle commence à conduire bien avant... oui, à environ 100 mV.

Dans le tableau qui suit :
| Amp | In (1) | In (2) | dBu | Num | LED |
| 0,07 Vcac | 9 mVdc | 12,3 mVdc | -30 | 3 | 1 |
| 0,12 Vcac | 29 mVdc | 33,5 mVdc | -25 | 8 | 2 |
| 0,22 Vcac | 90 mVdc | 94,3 mVdc | -20 | 24 | 3 |
| 0,39 Vcac | 0,22 Vdc | 0,20 Vdc | -15 | 50 | 4 |
| 0,69 Vcac | 0,48 Vdc | 0,42 Vdc | -10 | 105 | 5 |
| 0,97 Vcac | 0,73 Vdc | 0,66 Vdc | -7 | 165 | 6 |
| 1,23 Vcac | 0,95 Vdc | 0,90 Vdc | -5 | 225 | 7 |
| 1,55 Vcac | 1,25 Vdc | 1,20 Vdc | -3 | 300 | 8 |
| 1,95 Vcac | 1,65 Vdc | 1,61 Vdc | -1 | 402 | 9 |
| 2,20 Vcac | 1,87 Vdc | 1,84 Vdc | 0 | 460 | 10 |
| 2,45 Vcac | 2,1 Vdc | 2,04 Vdc | +1 | 510 | 11 |
| 2,75 Vcac | 2,40 Vdc | 2,30 Vdc | +2 | 575 | 12 |
| 3,09 Vcac | 2,73 Vdc | 2,59 Vdc | +3 | 647 | 13 |
| 3,47 Vcac | 3,10 Vdc | 2,90 Vdc | +4 | 725 | 14 |
| 3,90 Vcac | 3,49 Vdc | 3,27 Vdc | +5 | 817 | 15 |
| 4,37 Vcac | 4,05 Vdc | 3,70 Vdc | +6 | 925 | 16 |
J'avoue avoir passé un peu de temps pour savoir comment faire. Mémoriser une crête n'est pas compliqué du tout, mais il fallait aussi prévoir son reset automatique et son affichage. En fin de compte, l'ensemble des fonctions liées aux crêtes (détection, mémorisation, affichage et reset auto) ne demande que quelques lignes de code. C'est souvent comme ça : après avoir fini le boulot, on se rend compte qu'il suffisait de... Bah oui mais c'est bien sûr !
L'affichage ne présentera rien de pertinent tant que le réglage du potentiomètre RV1 ne sera pas effectué. Ceci dit, un réglage précis n'est pas obligatoire et deux modes de travail s'offrent à vous :
Le PIC 16F88 réclame une tension de +5 V, ici on utilise un régulateur de type "7805" (LM7805, MC7805, etc) pour l'obtenir. Comme il s'agit d'un régulateur de tension standard et non "faible chute de tension", la tension requise à son entrée doit être d'au moins 3 V supérieure, soit 8 V. Pour un fonctionnement optimal et pour ne pas avoir d'échauffement excessif du régulateur, utiliser une tension d'entrée comprise entre +8 V et +15 V (par rapport à la masse).
Toujours possible avec un peu d'imagination ou de réels besoins.
Deux prototypes réalisés de mon côté, deux autres par d'autres passionnés.
Réalisé sur plaque à pastilles prépercée, étamée et bien pratique. Réglage (ajustage RV1) effectué avec un signal test sinus 1 kHz / 0 dBu et tests généraux (vérification absence défauts visuels flagrants style scintillements) réalisés avec la sortie casque d'un poste de radio FM - dont on sait tous à quel point la dynamique des émissions est grande, n'est-ce pas...




Une petite vidéo sans prétention et vite faite pour montrer la bête en action. Utilisation d'une de mes musiques, avec vumètre 012c placé à côté des vumètres de mon distributeur casques - pour "comparaison".

J'avais auparavant réalisé une autre vidéo avec quatre extraits de chansons différentes, mais quelques minutes après l'avoir postée sur YouTube, j'ai reçu un message m'informant que cette vidéo contenait une musique éditée par EMI et que je devais faire attention au respect des droits d'auteur. La reconnaissance automatique de contenu audio avait frappé. J'ai contacté EMI pour en savoir plus sur les conditions d'utilisation desdits extraits, et j'ai eu confirmation qu'ils pouvaient être utilisés à condition d'avoir l'accord des artistes et de la maison d'édition, et bien sûr... de payer quelques droits. Ce qui est tout à fait légitime, je ne conteste nullement ces conditions d'utilisation. Mais bon, pour une simple démo de fonctionnement de ce vumètre, j'ai préféré ne pas entamer de procédure d'accord et refaire la vidéo avec une de mes compositions.
Non, je blague, bien sûr. Mes erreurs étaient les suivantes :
Pas d'autre erreur. Les LED 0 dBu et +1 dBu sont vertes, parce que j'en avais envie. On peut bien se permettre quelques extravagances de temps en temps, tant qu'on reste dans le domaine de l'analogique, non ? Oups... aurais-je trahi mon manque de rigueur ?
Réalisé comme le mien, sur plaque d'expérimentation.
Réalisé sur un beau circuit bien propre, avec des straps en lieu et place des fils de liaison volants requis avec ma version de CI.
Le fichier binaire compilé (*.hex) composé dans MikroPascal V5.0 est disponible dans l'archive dont le lien suit.
Vumètre 012c - Version stéréo 2 x 16 LED avec PIC 16F88 - 18/09/2011Si vous souhaitez recevoir par la poste un PIC préprogrammé et prêt à utiliser, merci de consulter la page PIC - Sources.
Réalisé en simple face avec quelques straps, mais aussi en double face.
Ceux qui aiment les fils cachés seront comblés avec cette version simple face !

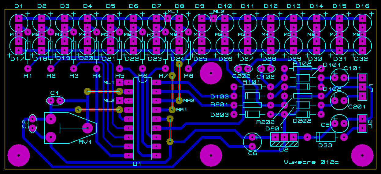
Important : plusieurs liaisons doivent être effectuées en filaire car le circuit est assez dense au niveau des LED et le circuit est en simple face. Vous pouvez effectuer ces liaison sous le circuit (côté cuivre, c'est ma préférence), mais ce n'est pas obligé. Il faut relier entre elles :
Ce qui fait en tout 10 liaisons filaires d'un point à un autre du circuit imprimé. Notez que toutes les pastilles entre lesquelles doit s'effectuer une liaison filaire sont de forme carrée. Les repères MR1 (anodes D17 à D24) et MR2 (anodes D25 à D32) sont notés sur le circuit imprimé (côté composants) mais les liaisons sont faites par une strap plus "conventionnel".
Pas envie de placer des fils sous le circuit ? Alors, cette version "sans strap" est pour vous ;)


Le circuit a été un peu "raboté" à gauche et à droite et ça fait "moins pro", je vous laisse en deviner la raison ;)
30/10/2022
- Ajout photos du prototype #2 (version PCB en double face)... plus d'un an après l'avoir réalisé. Il ne faut pas être pressé.
11/04/2021
- Ajout PCB en double face.
24/02/2013
- Ajout photos prototypes Julien et Robert.
20/01/2013
- Ajout dessin de circuit imprimé (peut mieux faire, j'ai fait vite).
27/05/2012
- Ajout du régulateur de tension 5 V sur le schéma, qui reste optionnel
si vous disposez déjà d'une source de tension de 5 V régulée.
25/09/2011
- Ajout vidéo démo sur YouTube.
18/09/2011
- Première mise à disposition du vumètre 012c stéréo 2 x 16
LED avec mémorisation des crêtes, à
base de 16F88.