Electronique > RéalisationsPreamplificateurs > Préampli RIAA 005

Dernière mise à jour : 02/11/2025

Présentation

Encore un préamplificateur RIAA conçu sur la base de transitors courants et bon marché.

preampli_riaa_005_pcb_3d_front

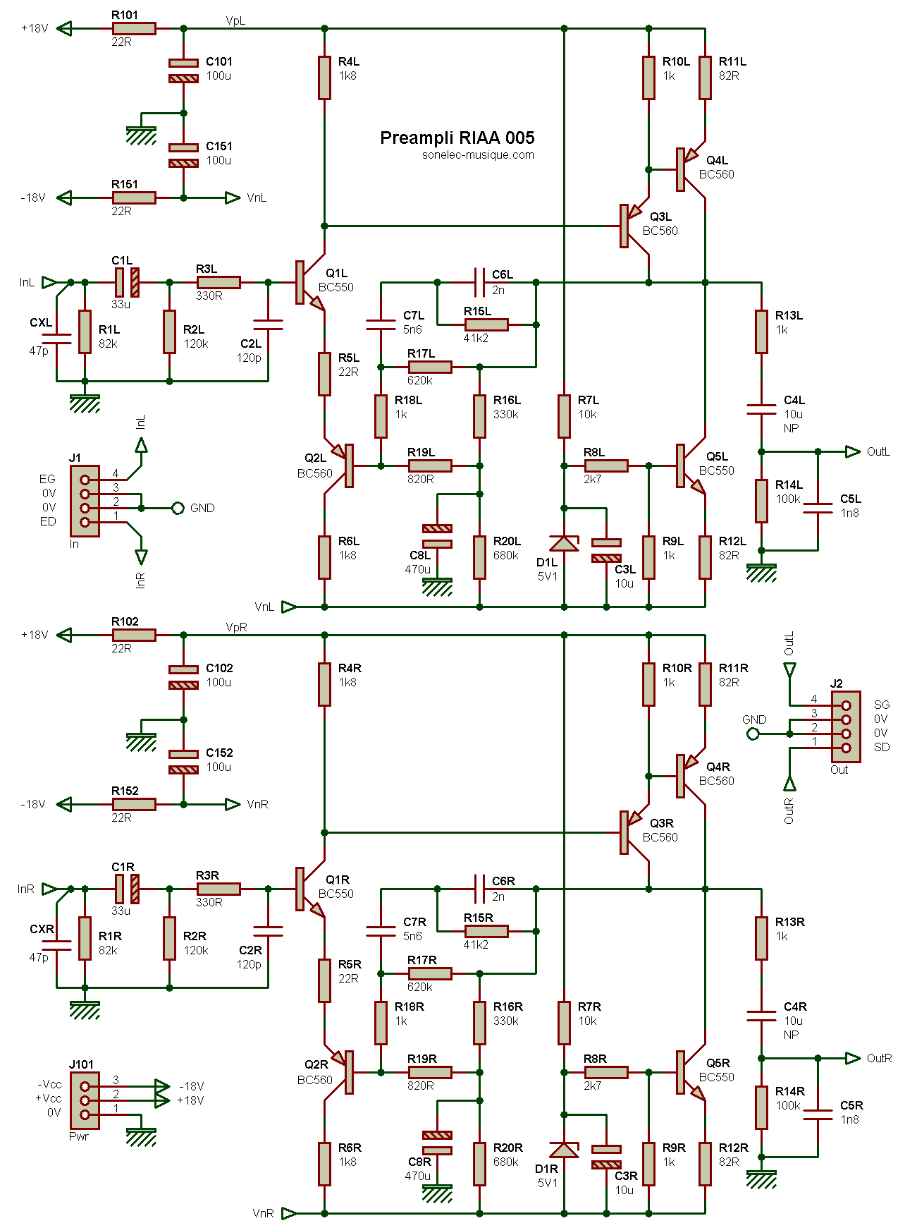
Schéma

La base de ce schéma n'est pas de moi, mais de celle d'un ancien fabricant de chaînes hifi auquel j'ai apporté quelques modifications.

Preampli RIAA 004

Correction RIAA et amplification
La correction RIAA est assurée par les cellules RC composées de C5x, C6x, C7x, R15x, R16x, R17x et R18x câblés entre les transistors Q1x et Q2x. La courbe de réponse à l'allure suivante :

preampli_riaa_005_graph_001a

Le taux d'amplification est d'environ +36 dB à 1 kHz (+56 dB à 20 Hz et +16 dB à 20 kHz).

  

Alimentation
L'alimentation est de type double/symétrique de tension +/-18V, la consommation globale (pour les deux voies) est d'environ 25 mA pour chacun des deux rails positif et négatif. Une cellule de découplage individuelle a été prévue pour les deux voies gauche et droite (R1xx et C1xx) afin de garantir une bonne séparation des deux canaux (diaphonie minimale).

   

Prototype

Circuit imprimé réalisé, en attente de réception.

 

Circuit imprimé (PCB)

Dessiné en double face avec plan de masse des deux côtés. Absolument aucun rapport avec l'implantation d'origine qui ne risquait pas d'exister sous cette forme (circuit imprimé simple face en bakélite et placement des composants plus serré).

preampli_riaa_005_pcb_components_top

Typon aux formats PDF

Historique

02/11/2025
- Première mise à disposition.