Electronique > RéalisationsPreamplificateurs > Préampli micro 037 - Pro 

Dernière mise à jour : 08/03/2026

Présentation

Ce préamplificateur a été étudié pour être "intégré" dans un instrument de musique acoustique à vent (par exemple saxophone). Il devait occuper peu de place et pouvoir être alimenté par une tension de faible valeur (3 V).

   
preampli_micro_037_pcb_3d_front preampli_micro_037ab_pcb_3d_front  

   

Ce préampli peut fonctionner avec un microphone MEMS ou electret. Son gain peut être fixe ou ajustable, entre +6 dB et +20 dB, une valeur qui peut sembler faible mais qui est justifiée par le fait que le micro installé directement dans l'instrument peut être soumis à une pression acoustique très élevée (entre 110 dB et 130 dB SPL) et de ce fait engendrer un signal de forte amplitude en sortie. 

   

Schéma

Le circuit amplificateur repose sur un AOP de type "rail-to-rail" prévu pour fonctionner en très basse tension.
   
preampli_micro_037
   
Ce schéma est basé sur la note d'application AN4598 du fabricant de composants électroniques ST, dédiée à la mise en oeuvre d'un microphone MEMS (MP23AB02B). J'y ai juste ajouté le potentiomètre RV1 de réglage de gain et la résistance R105 pour pouvoir utiliser une capsule electret à 2 broches. Le dessin de circuit imprimé associé à ce schéma est bien de moi ;)
   
Choix du microphone
Vu le contexte d'utilisation et le niveau élevé de pression acoustique qui peut exciter la capsule microphonique, cette dernière doit accepter sans distorsion exagérée un niveau maximal de pression acoustique d'au moins 130 dB SPL. Un transducteur MEMS peut être utilisé, il devra simplement pouvoir fonctionner sous la tension d'alimentation de 3 V. Dans ce cas, la résistance R105 ne doit pas être câblée. Une capsule electret "standard" à 2 broches peut également être utilisée et dans ce cas, la résistance R105 doit être câblée.

Exemple : si le transducteur utilisé possède une sensibilité de -40 dBu (niveau de sortie spécifié à 94 dBSPL) alors il délivrera un signal d'amplitude 775 mV efficace (soit 0 dBu) à 134 dBSPL (94 dBSPL + 40 dB). Dans ce cas extrême, pas besoin d'amplification !

Si la source acoustique est moins énergique (par exemple 100 ou 110 dBSPL à son maximum), alors un gain modéré peut être envisagé pour l'amplificateur, de l'ordre de +20 dB par exemple (x10 en tension).
   
Choix de l'amplificateur
Ici, un AOP (amplificateur opérationnel) a été retenu pour assurer l'adaptation entre microphone et sortie ligne, ainsi que pour l'éventuelle amplification en tension. La tension d'alimentation étant faible (3 V), il faut impérativement utiliser un AOP de type "rail-to-rail", c'est à dire offrant une tension de déchet minimale aux deux extrémités de la source d'alimentation (masse et V+). C'est une contrainte absolue pour bénéficier d'une dynamique suffisante et limiter les risques de saturation.
   
Réglage du gain
Le taux d'amplification (le gain) est déterminé par le rapport de valeur entre R2 et R1, il peut être fixe ou ajustable.
L'ajout d'un potentiomètre de volume en sortie est possible, mais pas vraiment requis et je le déconseille, ne serait-ce qu'à cause de l'espace occupé supplémentaire. Mieux vaut profiter du niveau de sortie élévé du préampli, puisque cela évite de pousser le gain sur la console. En cas de saturation sur la console avec le réglage de gain mis au minimum, alors une atténuation devra être envisagée entre préampli et console (bouton PAD par exemple si la console en dispose, ou atténuateur externe).
   
Bande passante
A un gain de +20 dB, la bande passante (à -3 dB) s'étend de 15 Hz à 35 kHz. Cette bande passante est un peu plus large quand le gain est plus faible. Au besoin, elle peut être volontairement réduite dans le haut du spectre en augmentant légèrement la valeur du condensateur C3 (inutile d'aller au dela de 1 nF). Pour réduire la bande passante dans le bas du spectre, réduire la valeur du condensateur C2.

   

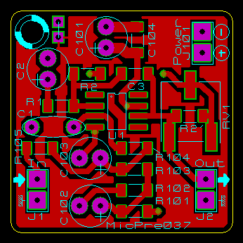
Circuit imprimé (PCB)

Circuit dessiné en double face. Dimensions : 26 x 26 mm.
   
preampli_micro_037_pcb_components_top
   
A l'emplacement du potentiomètre de réglage de gain RV1 se trouve également un emplacement pour la résistance fixe R2'. Seul un de ces deux composants doit être soudé (voir illustrations 3D en début d'article).

   

Historique

08/03/2026
- Ajout condensateur de liaison en sortie, que j'avais oublié (schéma et PCB mis à jour).

01/02/2026
- Première mise à disposition.