Electronique > RéalisationsPreamplificateurs > Préampli micro 021

Dernière mise à jour : 17/07/2009

Présentation

Le préampli décrit ici est conçu pour y raccorder un petit micro electret, autre mise en pratique de ce qui est décrit à la page Alimentation microphone à electret. Il n'est constitué que de composants courants et peu coûteux, et peut servir de base pour la réalisation d'un modulateur de lumière autonome, ou simplement pour bénéficier d'un enregistrement de plus grande sensibilité sur un enregistreur audio portable. Son alimentation s'effectue sous une tension unique de +12 V mais il s'accomode aussi d'une tension de +9 V. La sortie se fait sur un potentiomètre "de volume", qui pourra le cas échéant être supprimé si un tel potentiomètre est déjà présent sur l'installation où le préampli sera raccordé.

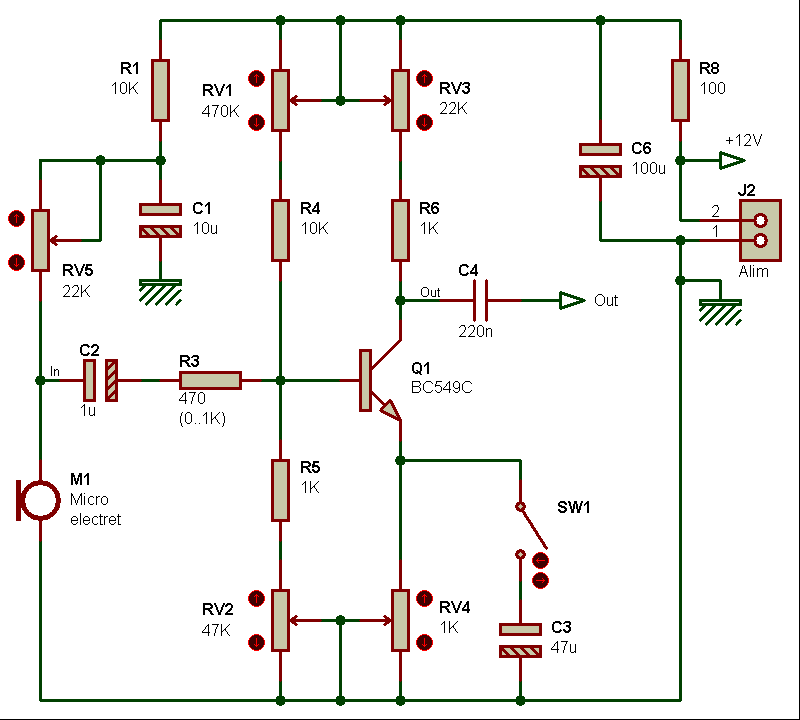
Le schéma

On ne refait pas le monde comme ça, et ce schéma ressemble à plein d'autres du genre. C'est normal et il ne faut pas s'en inquiéter.

preampli_micro_021

Polarisation du microphone
Le micro electret est alimenté grâce aux deux résistances R1 et R2, chacune de 10 KO. La valeur de R1 peut éventuellement être ajustée (diminuée ou augmentée) si l'alimentation choisie est différente de 12 V ou si le microphone utilisé ne fonctionne pas bien avec les valeurs choisies ici. Voir page Alimentation microphone à electret pour plus de détails.

Gain du montage
Le gain du montage est principalement déterminé par les résistances R4, R5, R6 et R7, et tourne ici entre +34 et +40 dB. Pour info, +34 dB correspond à un gain de 50, et +40 dB correspond à un gain de 100 (pour les correspondances entre gain en tension et decibels, voir page Le décibel). Pour R4 et R5, vous pouvez adopter les couples de valeur suivants :
R4 = 120 KO et R5 = 15 KO
R4 = 270 KO et R5 = 33 KO
R4 = 390 KO et R5 = 56 KO
La valeur "élevée" de R7 contribue à une excellente stabilité en température, mais réduit le gain de façon significative, c'est pourquoi le condensateur C3 y est monté en parallèle. D'un point de vue continu (en régime statique, sans modulation à l'entrée), il ne change rien au point de polarisation du transistor, qui ne voit dans son circuit d'émeteur que la résistance R7. Par contre, en régime dynamique (avec une modulation à l'entrée), le condensateur C3 se comporte quasiment comme un court circuit et l'émetteur de Q1 se trouve ainsi quasiment à la masse. A titre d'expérimentation, retirez temporairement le condensateur C3 et constatez de vous-même les différences auditives. Vous pouvez aussi modifier sa valeur pour voir ce que cela fait (essayez avec 1 uF et avec 220 uF).

Remplacement du transistor Q1

Certains transistors se trouvent plus à l'aise que d'autres dans un montage de ce style, c'est le cas notament de ceux de la série BCxxx. Ici, je conseille l'emploi de transistors BC547C, BC549C, BC107C ou BC109C, qui possèdent un gain assez conséquent (notez la lettre C en fin du nom, qui est ici recommandée). Les 2N2222 ou 2N2219 seraient bien en peine et ne permettraient pas d'obtenir de bons résultats. Il est possible d'utiliser des transistors "spécifique HF" de la série BF, mais moyennant quelques retouches dans les composants utilisés pour sa polarisation. En réalité, il existe un nombre considérable de transistors qui pourraient convenir ici, mais on s'attache tellement facilement à certains d'entre eux qu'on a presque de la peine à leur faire des infidélités. Si vous récupérez des transistors à gauche et à droite, et qu'ils sont de type NPN, c'est le moment de les mettre à l'épreuve ! Pour vous aider, voici un montage bien pratique pour vous aider à trouver les meilleurs valeurs de résistances de polarisation pour un transistor de fond de tiroir.

preampli_micro_021_npn_inconnu

C'est la méthode "parallèle" à celle qui consiste à se documenter sur les caractéristiques électriques du transistor et à calculer les valeurs des résistances au moyen de formules mathématiques : on parle devant le micro et on écoute ce que ça donne, tout en tournant de façon plus ou moins "aléatoire" les potentiomètres montés autour du transistor. Mais ne vous y trompez pas, cette méthode pratique peut tout de même nécessiter un peu de temps pour "sentir" le transistor et trouver les valeurs adéquates pour un fonctionnement optimum. Notez que le circuit est conçu de telle sorte que le transistor ne craint pas grand chose, même quand les potentiomètres sont tous en position minimum. Une résistance "talon" est en effet montée en série avec chaque potentiomètre afin de donner une limite basse aux valeurs résistives. Sauf pour la connection émetteur du transistor, qui peut sans soucis se trouver raccordée à la masse. Pour le transistor Q1, prévoir un support pour pouvoir tester plusieurs modèles (support pour circuit intégré 6 pattes ou morceau de barette sécable).

Alimentation

On se contente ici d'une alimentation simple (non symétrique), vous pouvez prendre exemple sur le schéma de l'alimentation simple 001.

Circuit imprimé

Non réalisé.