Dernière mise à jour :
18/01/2026
Article non terminé, volontairement
non
référencé dans les sommaires du
site
Parution prévue en 2026 dans le magazine Elektor
Présentation
Le présent modulateur est basé sur une LED tricolore dont la couleur
dépend de l'amplitude du signal sonore capté par un petit
microphone.
Ce modulateur de lumière présente les particularités suivantes :
- fonctionnement autonome avec microphone intégré, ou
branchement sur une sortie audio stéréo "ligne"
- en utilisation avec le microphone intégré, contrôle
automatique du gain (taux d'amplification) permettant de conserver une
bonne "réactivité lumineuse" avec un signal de faible ou forte
amplitude à proximité ou éloigné
- en utilisation avec l'entrée audio stéréo ligne,
utilisation
en modulateur de lumière ou en indicateur de séparation stéréophonique
- différentes couleurs à partir d'une seule source lumineuse
RVB : du bleu pour une faible intensité sonore
au rouge pour une forte intensité sonore, avec
nuances de vert/jaune/orange entre les deux extrêmes.
Avertissement
Projet protégé par copyright (
Copyright
France).
Les informations "Nom d'auteur", "Nom du circuit" et "Date de
conception" sont transmises sur une sortie UART lors de la mise sous
tension.
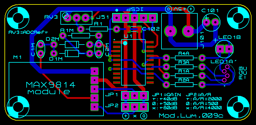
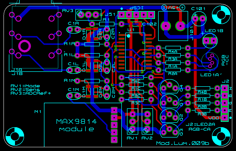
Schémas 009/009b/009c
Le circuit repose sur un PIC 16F1509, une LED RGB, un circuit
d'amplification audio avec CAG (MAX9814) et quelques composants
traditionnels tels que résistances, condensateurs, diodes et
potentiomètres ajustables.
Schéma 009/009b - avec extension LED externes
Schéma "complet".

-
Schéma 009c - sans LED externes
Idem que le schéma précédent, avec suppression de quelques composants pour
simplification.
-
Principe de fonctionnement
Le circuit offre les modes de fonctionnement suivants :
- Mode #1
- Modulateur de lumière avec entrée microphone monophonique
(InM)
- Mode #2
- Modulateur de lumière avec entrée ligne monophonique, 1
seule entrée (InL)
- Mode #3
- Modulateur de lumière avec entrée ligne monophonique,
2 entrées (InL + InR)
- Mode #4
- Indicateur de spatialisation stéréo avec entrée
ligne stéréophonique (InL et InR)
La sélection du mode de fonctionnement s'opère par le
potentiomètre
RV1/Mode qui délivre une tension continue dont la valeur dépend de la
position de son curseur.
Mode #1 - Modulateur de lumière avec entrée microphone
monophonique (InM)
Dans ce mode, seule l'entrée InM est mise à contribution et seul le
signal AnL correspondant est traité par le logiciel du PIC.
Le son capté par le microphone MIC
est amplifié. J'ai
utilisé un circuit intégré MAX9814 qui à lui seul assure
l'amplification et la régulation automatique du gain (CAG, Contrôle Automatique du Gain),
ce qui permet de disposer d'un contrôle global automatique sur
l'amplitude des signaux captés par le microphone. Bien sûr, cette
section CAG ne doit pas réagir trop rapidement
pour conserver au signal une "dynamique globale" adaptée à la
visualisation
de la "force du son" par des couleurs différentes. L'idéal dans le cas
présent est d'utiliser un temps
d'attaque assez long pour ne pas écraser les fortes crêtes et
ne réagir que si le son est trop fort pendant une "longue durée".
Le signal
audio porté à un niveau "ligne" par le
préamplificateur de
microphone est soumis à un intégrateur
qui mémorise temporairement l'enveloppe de son amplitude. Le
signal obtenu ressemble désormais à une tension continue dont la valeur
est proportionnelle à l'amplitude globale du signal audio. Ce signal
peut ainsi être acquis et analysé par le logiciel du PIC qui décidera
quelle couleur afficher.
Mode #2 - Modulateur de lumière avec entrée ligne
monophonique, 1 seule entrée (InL)
Dans ce mode, seule l'entrée InL est mise à contribution. Le
signal AnL correspondant est traité par le logiciel du PIC, le
signal AnR est ignoré.
Remarque :
comme l'amplitude du signal sonore est mieux contrôlée par
l'utilisateur, aucun
circuit de régulation de niveau (CAG ou compresseur de dynamique) n'est
nécessaire. Cette remarque s'applique également aux autres
modes basés sur l'entrée ligne.
Mode #3 - Modulateur de lumière avec entrée ligne
monophonique, 2 entrées (InL + InR)
Dans ce mode, les deux entrées InL et InR sont mises à contribution.
Les deux signaux AnL et AnR qui y sont liés sont mélangés au niveau
logiciel pour former un seul signal de commande monophonique.
Mode #4 - indicateur de spatialisation stéréo avec entrée
ligne stéréophonique (InL et InR)
Dans ce mode, les deux entrées InL et InR sont mises à contribution.
Les deux signaux AnL et AnR qui y sont liés sont comparés au niveau
logiciel pour former un seul signal de commande permettant de
visualiser les écarts d'amplitude entre les deux voies. A noter que
cette fonction ne peut pas être comparée à un phasemètre,
puisque les signaux analysés sont ceux issus du circuit d'intégration
et non les signaux audio eux-mêmes. Pour cette raison, une source audio
stéréo comportant une composante élevée de fréquences basses
(généralement centré dans l'espace stéréo) n'engendrera pas de grandes
différences.
Obtention des différentes couleurs et fréquence de
rafraichissement
Les différentes teintes sont obtenues par mélange des trois
couleurs élémentaires RVB (RGB),
chacune de ces couleurs étant plus ou moins représentées (plus ou moins
fortes) dans le fruit du mélange. Le taux de luminosité de chaque
couleur est obtenu en utilisant le principe de modulation
de largeur d'impulsion (MLI ou PWM).
Par chance (?) le PIC utilisé comporte quatre sources indépendantes de
générateur PWM, ce qui simplifie l'écriture du logiciel et
permet
une meilleur réactivité générale.
La
fréquence de mise à jour de la couleur émise par la LED RVB en fonction
de l'amplitude du signal sonore n'a pas besoin d'être élevée. Une
valeur comprise entre 20x et 100x par seconde est très nettement
suffisante. Ici, le taux de rafraichissement est d'environ 50x par
seconde. Le signal acquis par le PIC présente en effet des variations
lentes (rappelons qu'il s'agit d'une enveloppe d'amplitude), variations
bien plus lentes que celles du signal audio d'origine capté par le
microphone (ou saisi à la sortie d'une table de mixage).
Réglages
Au niveau interne du PIC, le circuit offre 3 réglages : mode de
fonctionnement, sensibilité
et seuil.
Au niveau du MAX9814, le circuit offre 2 réglages : gain et rapport AR
(Auto/Release).
Mode de fonctionnement (RV1/Mode)
Les modes de fonctionnements décrits précédemment sont activés pour les
tensions suivantes :
- Mode #1 : tension de commande Mode = 0V~100mV
- Mode #2 : tension de commande Mode = 1V~2V
- Mode #3 : tension de commande Mode = 2V~3V
- Mode #4 : tension de commande Mode = 3V~4V
- Mode #5 : tension de commande Mode = 4V~5V - mode non défini
Pour un fonctionnement dans un mode fixé et non modifiable, le
potentiomètre peut être remplacé par une liaison directe à la masse
(mode #1) ou par deux résistances câblées en
diviseur de tension (modes #2 à #4).
Sensibilité (RV2/Sens)
Ce réglage permet de "se caler" sur l'amplitude globale du
signal entrant en définissant un seuil haut de valeur ajustable. Ce
réglage est complémentaire du réglage d'échelle du convertisseur
analogique-numérique assuré par RV3.
Gain général (RV3/Gain)
La
broche
RA1/Vref+ du PIC est utilisée comme entrée de tension de référence
haute (Vref+) du module ADC. Cette façon de faire permet de travailler
de façon plus confortable avec les signaux audio de faible
amplitude, en adaptant la plage de fonctionnement (pleine échelle) du
convertisseur. La résistance R1 (que j'ai oubliée sur mon premier
prototype) permet "d'isoler" la source de tension délivrée par le
curseur de RV3 du circuit de programmation interne (ICSP) du PIC.
Gain du MAX9814
Le MAX9814
offre une broche de commande appelée GAIN (pin 10) qu'il est possible
de laisser en l'air (non connectée), de relier à VDD ou à la masse GND.
- MAX9814-GAIN (pin 10) raccordée à VDD : gain
global de +40 dB
- MAX9814-GAIN (pin 10) raccordée à GND : gain
global de +50 dB
- MAX9814-GAIN (pin 10) non raccordée : gain global de +60 dB
Cette
broche MAX9814-GAIN (pin 10) est ici reliée à la ligne RB5 du
PIC
(pin 12), ce qui permet de piloter le gain du MAX9814 depuis le PIC.
Actuellement, le gain est figé à +60 dB (broche GAIN non raccordée
ou ligne RB5 du
PIC configurée en entrée).
Rapport A/R du MAX9814
Le MAX9814
offre une broche de commande appelée A/R (pin 9) qu'il est possible de
laisser en l'air (non connectée), de relier à VDD ou à la masse GND.
- MAX9814-A/R (pin 9) raccordée à GND
: rapport Attack/Release de 1:500
- MAX9814-A/R (pin 9) raccordée à VDD : rapport
Attack/Release de 1:2000
- MAX9814-A/R (pin 9) non raccordée : rapport
Attack/Release de 1:4000
Cette broche est reliée à la ligne RB6 du PIC (pin 11), ce qui permet
de piloter le rapport A/R du MAX9814 depuis le PIC. Actuellement, le
taux
est figé à 1:4000 (broche A/R non raccordée ou ligne RB6 du
PIC configurée en entrée).
Remarque
: le rapport A/R dépend du type de la source sonore. Pour une
source musicale, un temps d'attaque (Attack) de 160 μs et un
temps
de relâchement (release) de 80 ms conviennent (rapport 1:500). Un
rapport plus élevé convient mieux à de la voix.
Prototype
Pour le prototype,
j'ai décidé d'utiliser
un module prêt à l'emploi équipé du MAX9814 pour assurer les fonctions
de préamplification et CAG. Pourquoi ce choix ? Simplement parce que le
circuit intégré MAX9814 n'est proposé par le fabricant que dans un
style de boîtier CMS fort contraignant qui m'embête un peu... Et comme
ADAfruit et autres
rois du clonage font les choses bien pour un coût raisonnable, je ne me
suis pas fatigué.
Remarques concernant le
prototype d'origine
:
- L'oeil
exercé aura peut-être remarqué que les 4 transistors visibles sur les
deux premières photos ont disparu sur les deux dernières. Sur le
circuit prototype, j'ai en effet commis une erreur de câblage au niveau
desdits transistors, et cette erreur empêchait la LED multicolore de
s'allumer correctement. Le circuit proposé (schéma et PCB) est
bien sûr corrigé.
- Sur le PCB 009 avec PIC en boîtier traversant, aucune
résistance
n'avait été prévue
entre le curseur de RV3 et la broche RA1/AN1/PGC du PIC. En
conséquence, la programmation du PIC via le connecteur ICSP
était capricieuse quand le curseur de RV3 était trop proche d'un des
rails d'alimentation (VDD ou masse). Pour permettre une programmation
sans acoup, il fallait placer le curseur de RV3 au centre. Le problème
est corrigé sur le schéma et le PCB mis à disposition. En revanche,
ledit potentiomètre RV3 était bien présent sur le PCB 009b pour PIC en
boîtier CMS utilisé pour le prototype que l'on voit sur les photos
ci-devant.
Une fois le circuit déverminé, j'ai eu la curieuse idée d'utiliser un
balle de ping-pong pour la déco finale :
En fait, la réalité est toute autre. En me promenant, j'ai trouvé une
balle de ping-pong par terre, je l'ai ramassée et ai aussitôt pensé
qu'on pouvait l'éclairer de l'intérieur avec un couleur qui dépend de
la puissance sonore perçue par un microphone. Vive les promenades !
Circuits imprimés (PCB)
Réalisés en double face, LED RGB-CC montée sur le PCB (LED1A)
ou
LED RGB-CA déportée par fils (connecteur J2). Deux versions ont été
dessinées pour le circuit de base : une pour PIC en boîtier traversant
(DIL20) et l'autre pour
PIC en boîtier CMS (pas de 1.27 mm).
La version avec PIC en CMS dispose pour l'entrée ligne stéréo d'un jack
6,35 mm à la place des deux RCA/cinch de la version avec PIC
traversant. Paradoxalement, j'ai utilisé 8 résistances CMS pour la
version avec PIC en boîtier traversant, et uniquement des résistances
traversantes pour la version avec PIC en boîtier CMS. La raison est en
fait très simple : question de place.
C'est après la réalisation du prototype 009b que m'est venue l'idée de
simplifier le PCB avec un seul potentiomètre de réglage (RV3) et de
supprimer l'extension "LED externes". Ainsi est née la version 009c.
Logiciel du PIC
Le logiciel sera mis à disposition libre après validation sur prototype.
Historique
18/01/2026
- Première mise à disposition.