Electronique > Réalisations > Mélangeurs > Mélangeur audio 001

Dernière mise à jour : 22/03/2026

Présentation

J'ai développé ce mélangeur suite à une demande d'un internaute, qui souhaitait le schéma d'un mélangeur "simple", présentant les caractéristiques suivantes :
- Modules d'entrée Ligne de type modulaire, permettant d'installer de 2 à 8 modules au choix
- Chaque module d'entrée devait posséder un réglage Grave-Medium-Aigu, et un panoramique.
- Une sortie stéréo
- Une sortie casque
A ce qui m'était demandé, j'ai juste ajouté un réglage de gain en entrée, que je juge indispensable.

Schéma

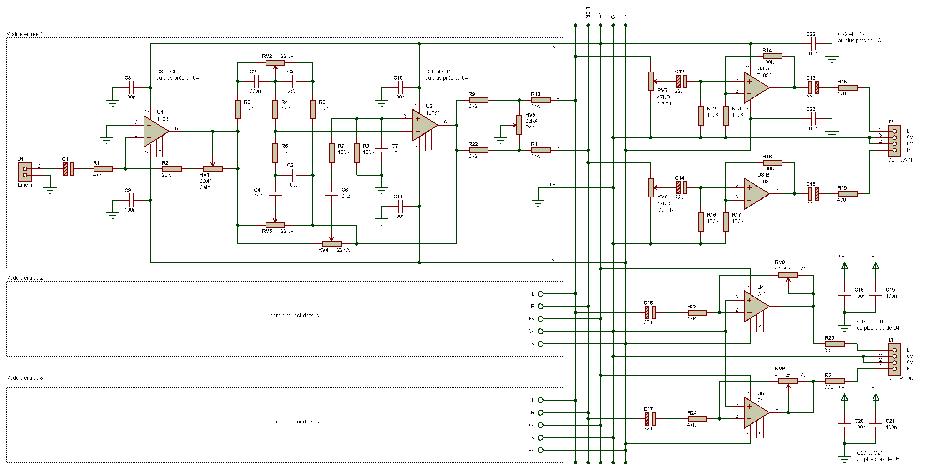
Le schéma représente un seul module d'entrée, sachant que tous sont identiques. On y voit donc un module d'entrée (à reproduire en un nombre d'exemplaire correspondant au nombre d'entrées souhaitées), comprenant l'étage d'entrée à gain variable et un correcteur Grave-Medium-Aigu, le sommateur de sortie, et un ampli casque sommaire mais qui doit suffire la majorité du temps.

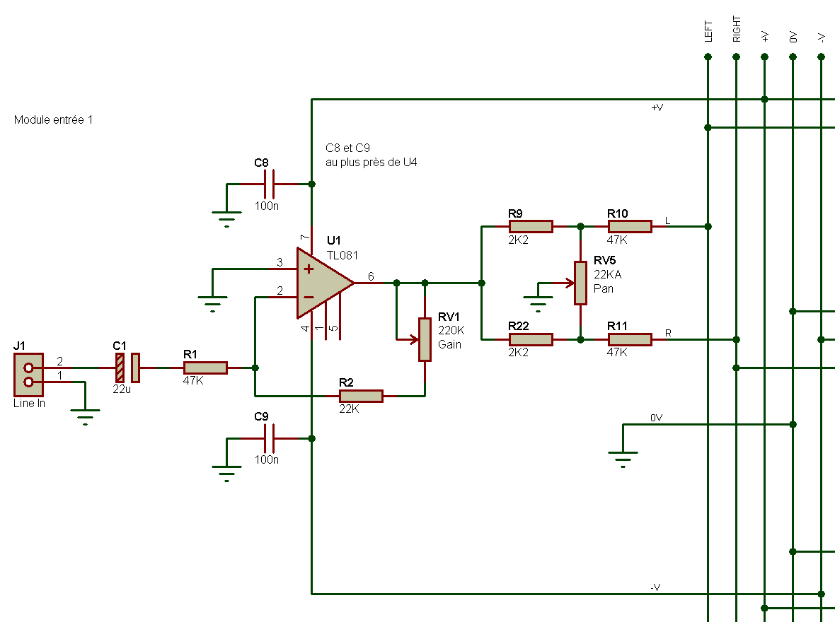
melangeur_audio_actif_001

Module d'entrée
Il s'articule autour de U1, un TL081 que vous pourrez remplacer par un TL071 ou même un NE5534. Le condensateur de liaison C1 amène le signal présent sur l'entrée J1 vers U1, en le débarassant de toute composante continue éventuelle (superposée sur le signal audio utile). Le potentiomètre RV1 permet l'ajustage du gain (entre 0,5 et 5 environ) et de s'adapter ainsi à une certaine plage de tensions d'entrées. Si vous jugez la sensibilité d'entrée insuffisante, rien ne vous empêche d'augmenter la plage de gain à votre convenance, en sachant que le gain est régi par la formule G = (RV1 + R2) / R1 (vous pouvez remplacer le potentiomètre RV1 par un pot de 1 MO par exemple).

Correcteur de tonalité
Le correcteur Grave-Medium-Aigu présenté ici est de type basique, il ne s'agit pas d'un paramétrique ! Il est composé du circuit intégré U2 et des composants qui tournent autour, c'est à dire tous les composant situés sur le schéma entre la sortie de U1 et la résistance R9.
RV2 = réglage Graves
RV3 = réglage Aigus
RV4 = réglage Mediums

Panoramique
La répartition du signal mono en sortie du correcteur de tonalité vers les deux voies gauches et droites de sortie est réalisée par le potentiomètre linéaire RV5 et les deux paires de résistances R9, R22 et R10, R11. Selon la position du curseur du potentiomètre, le signal est plus ou moins atténué d'un côté (voie gauche L) ou de l'autre (voie droite R). Difficile de faire plus simple. Je sais, il existe d'autres méthodes présentant l'avantage d'une meilleure courbe de variation... Mais le montage se veut simple avant tout.

Sommation des voies d'entrée
La sommation s'effectue au travers des résistances R10 et R11, sur le bus représenté ici par les cinq "grands traits verticaux". Rien à voir avec les bus des consoles de mélanges professionnelles ! Pas trop de comparaison, tout de même !

Etage de sortie
Une fois les signaux des différents modules d'entrée sommés, un prélèvement est effectué au travers des potentiomètres logarithmiques RV6 (voie gauche) et RV7 (voie droite) avant d'arriver sur l'étage de sortie constitué du circuit U3 TL082 (que vous pouvez remplacer par un NE5532 si vous le souhaitez), dont le gain est fixé à l'unité. Si vous souhaitez faire sortir un niveau plus élevé à cet étage de sortie, augmentez la valeur des résistances R14 et R18 (mettez des 200 KO pour doubler l'amplitude du signal de sortie). Les condensateurs C13 et C15 permettent de supprimer toute composante continue éventuellement présente en sortie des AOP de U3, et les résistances R15 et R19 sont destinées à améliorer le comportement de U3 en cas de charge capacitive élevée, et en même temps protègent les sorties contre les court-circuits.

Ampli casque
Disons-le tout de suite, il s'agit d'un ampli casque très simplifié et possédant des caractéristiques qui ne prétendent pas à de la HiFi. L'implémentation d'un ampli casque digne de ce nom est bien entendu possible, mais je rappelle que ce mélangeur se veut simple avant tout. Rien n'empêche de réaliser la partie ampli casque sur un module séparé, ce qui permet de le remplacer par un plus performant si le besoin s'en fait sentir plus tard. Plusieurs types d'amplis casque plus "sérieux" sont présentés sur ce site, voir page Amplificateurs audio.

Evolutions possibles du mélangeur

Plusieurs internautes m'ont questionné sur ce mélangeur, et comme il s'agit de questions récurentes, je note mes réponses ici.

Retrait du correcteur de tonalité des voie d'entrée
Il est possible de simplifier le mélangeur en supprimant sur chaque voie (ou sur une partie des voies) le circuit correcteur de tonalité. Pour cela, il convient simplement de relier la sortie de l'étage d'entrée directement sur l'entrée du circuit de panoramique, comme le montre le schéma suivant (exemple pris sur la voie N° 1).

melangeur_audio_actif_001_sans_correcteur_tonalite

Ajout de modules d'entrée stéréo
Il est tout à fait possible d'ajouter une ou plusieurs voies d'entrées stéréo. Pour cela, il convient de réaliser deux fois le circuit d'une voie d'entrée mono, et de remplacer le circuit de panoramique par un circuit de balance, fort similaire d'un point de vue technique (par rapport à celui de panoramique). L'AOP simple d'entrée (TL081) peut être remplacé par un AOP double (TL082) ou par deux simples (2 x TL081). Le schéma qui suit montre comment faire pour ajouter une entrée stéréo sans correcteur de tonalité, avec un seul boitier 8 pattes de type TL082 (ou NE5532).

melangeur_audio_actif_001_entree_stereo

Si vous ne souhaitez pas de réglage de balance sur l'entrée stéréo, relier la sortie des deux AOP directement sur le bus de mélange, au travers des résistances de sommation R10 et R11, comme le montre le schéma suivant.

melangeur_audio_actif_001_entree_stereo_sans_balance

Augmentation du nombre de voies d'entrée
Ce mélangeur n'est à l'origine pas conçu pour travailler avec plus de 8 voies d'entrée, mais il est tout de même possible d'en ajouter une ou deux, voire quatre au grand maximum. Les performances en terme de bruit et de marge avant saturation seront un peu réduites si vous activez plusieurs voies en même temps (usage plutôt "prise de son instruments"), mais si vous savez vous servir d'une console (réglage correct du premier étage en particulier), vous devriez pouvoir l'exploiter correctement. Pensez à faire quelques tests avec des résistances de sommation de plus forte valeur (R10, R11 et les autres aux mêmes endroits), en les montant par exemple de 47 KO à 100 KO.

Découplage entre les voies (diaphonie)
La diaphonie entre les voies (une voie qui "bave" sur une autre) dépend de plusieurs facteurs, les deux principaux étant liés d'une part au découplage d'alimentation de chaque voie d'entrée par rapport au bus d'alimentation, et d'autre part à la distribution "mécanique" des signaux audio, via les pistes de cuivre du ou des circuits imprimés et de la position des câbles de liaison BF. Cette petite console peut être fabriquée de façon "modulaire", c'est à dire avec un circuit imprimé pour chaque étage d'entrée, un circuit imprimé pour l'étage de sortie et l'ampli casque, et un circuit imprimé pour l'alimentation secteur. Cette façon de faire permet de retirer ou d'ajouter plus facilement des élements à un montage de base, et permet aussi de mieux "orienter" les divers câbles de liaison (liaisons audio et liaisons d'alim et de masse), qui doivent dans tous les cas rester les plus courts possible. Le montage "en étoile" des lignes d'alimentation est ainsi beaucoup plus facile à mettre en place et à  mettre en évidence. Pour les divers découplages d'alimentation, il est conseillé d'ajouter un réseau RC (résistance + condensateur) sur chaque arrivée d'alim vers les modules d'entrée - ce que curieusement je n'avais pas fait sur le schéma d'origine, comme le montre le schéma suivant.

melangeur_audio_actif_001_avec_decouplage_alim

Il faut avouer que ce type de découplage est un peu moins critique pour des étages d'entrée à faible gain, si les condensateurs de découplage prévus d'origine sont bien proches des AOP, car les lignes d'alimentation filaires ou via pistes cuivrées constituent déjà une résistance / inductance parasite qui ici nous arrange un peu. Toujours est-il que cela est plus "propre" d'ajouter un circuit RC comme montré ci-avant, c'est une bonne habitude à prendre quand plusieurs étages d'entrée tirent leur énergie d'une même et unique source d'alimentation (sur certaines consoles, on dispose même d'une alimentation régulée individuelle pour chaque module d'entrée).

Alimentation du montage

Il faut ici une alimentation symétrique de 2 x 15V parfaitement régulée. Vous pouvez utiliser pour celà celle décrite à la page Alimentation symétrique 001 ou celle décrite à la page Alimentation symétrique 002.

Historique

22/03/2026
- Correction schéma sur section sortie casque : deux résistances manquantes ajoutées (R23 et R24). L'absence de ces deux résistances engendrait une baisse de niveau sur la sortie principale, quand le niveau casque était réglé sur un faible volume.

07/06/2009
- Première mise à disposition.