Dernière mise à jour :
14/01/2018
Présentation
Cette page présente un exemple de réalisation d'une
boîte de direct
active (en fait deux versions légèrement différentes 002 et 002b).
Cette "DI-Box" (
Direct
Injection Box) présente une entrée asymétrique haute
impédance pour instrument sur jack mono 6,35 mm (un commutateur permet
d'utiliser cette entrée sur une sortie HP) et une sortie symétrique
basse impédance sur XLR mâle. Elle peut tirer son alimentation d'un
couple de piles 9 V, ou d'une
alimentation
Phantom (provenant d'une console de mélange par exemple).
Plusieurs schémas ont été étudiés sur la base "DI 002" :
-
Schéma 002
: version complète avec entrée HP et choix alim pile / alim phantom.
-
Schéma 002b
: version simplifiée sans entrée HP et alim phantom uniquement.
-
Schéma 002c
: variante conçue pour élèves en
cursus Son école ESIS ; non décrite ici
-
Schéma 002d
: variante conçue pour élèves en
cursus Son école Studio-M ; non décrite ici
-
Schéma 002db
: version pro, identique aux deux précédentes, mais avec un AOP "audio haut de gamme" en boîtier
CMS
-
Schéma 002e
: version conçue exclusimenent pour tests avec différents AOP
-
Schéma 002f
: variante conçue pour élèves en
cursus Son école IFTIS ; non décrite ici
-
Schéma 002g
: variante conçue pour élèves en
cursus Son école 3IS ; non décrite ici
-
Schéma 002h
: variante pour usage avec alimentation phantom 48V ou 18V uniquement ; non décrite ici
Pour plus d'informations concernant l'utilité de ce type
d'accessoire, merci de vous reportez à la page de Présentation de
la boîte de direct. Une version à base de transformateur BF
est présentée à la page Boîte de
directe passive 001.
Schéma 002
Cette boîte de direct est basée sur l'emploi d'
amplificateurs
opérationnels (AOP) pour assurer une impédance d'entrée
élevée tout en permettant une
sortie
symétrique.
Alimentation
Le fait que cette boîte de direct soit active
impose la présence d'une alimentation. Bien qu'il est possible
d'utiliser une alimentation secteur dédiée, le choix s'est porté ici
sur l'utilisation de deux piles 9V standards (piles rectangulaires
format 6F22), ou sur l'utilisation d'une
alimentation
phantom. Le choix entre les deux sources d'alimentation
s'effectue à l'aide de l'inverseur simple SW2, qui fait également
office d'interrupteur général d'alimentation (en position alim phantom,
la pile est totalement déconnectée). Les amplificateurs opérationnels
utilisés nécessitent une alimentation symétrique pour fonctionner
normalement. Une astuce consiste ici à utiliser une alimentation simple
et à créer une tension de référence (VREF sur le schéma), qui servira
de
masse
virtuelle. Cette tension de référence est élaborée à partir
d'un banal pont diviseur constitué des deux résistances R11 et R12,
d'égales valeurs. Une stabilisation par condensateurs (C9 à C12) permet
à cette tension de référence de conserver une valeur qui fluctue le
moins possible. Notez la présence d'un bouton poussoir SW3 "Test Alim"
permettant en un coup d'oeil de s'assurer de la présence d'une tension
d'alimentation suffisante pour le montage, en allumant la LED D4 (de
type faible consommation de préférence). Le câblage en continu de cette
LED n'est pas souhaitable pour économiser les piles, ou pour ne pas
trop "tirer" sur l'alimentation phantom. La
diode Zener
D1 de 24 V permet de limiter la valeur de la tension générale lorsque
l'inverseur du choix d'alim est en position Alim phantom (48 V). Le
courant circulant dans cette diode Zener est limité à environ 3,5 mA
par les résistances R9 et R10 de 6K8 chacune (il faut penser qu'il y a
aussi deux résistances de 6K81 côté prise micro, voir page
Utilisation
alim phantom pour plus de détails). Le courant consommé par
le TL072 est compris entre 1 et 2 mA, donc l'ensemble consomme
grosso-modo 5 mA sans la led.
Remarque :
vous pouvez retirer C3 et C6 si l'alimentation du montage se fait
uniquement via une alim phantom. Dans ce cas, les deux condensateurs C2
et C5 (valeur 100 uF) doivent avoir le pôle + tourné côté sortie XLR
Entrée
L'entrée permet, selon la position de l'inverseur
double SW1, de recevoir des signaux BF provenant d'une source haute
impédance dont le niveau se situe entre niveau micro et niveau ligne
(SW1 en position haute sur le schéma) ou de recevoir des signaux BF
provenant d'une source basse impédance de niveau élevé telle qu'une
sortie amplifiée HP d'un ampli de sono (SW1 en position basse
sur le schéma), avec un potentiomètre de réglage de niveau d'entrée
(RV1) pour atténuer si nécessaire l'amplitude du signal d'entrée, qui
pourrait être trop élevée et saturer l'étage d'entrée. Ici le pont
diviseur constitué par R5 et RV1 apporte une atténuation minimale de 26
dB (potentiomètre au max de sa course) qui convient pour une puissance
BF de quelques watts. Il est sage de ne pas raccorder cette boite de
directe en sortie d'un ampli qui délivre une puissance supérieure
à 100 W sur 8 ohms ou 200 W sur 4 ohms (amplitude électrique
du signal d'environ 30 Veff dans les deux cas). Par la suite, un
condensateur (C1) permet d'empêcher la tension continue provenant de
VREF et passant par R1, de remonter vers la source. En même temps, ce
condensateur évite toute tension continue éventuelle présente à la
source, de venir décaler le point de fonctionnement du montage.
L'impédance d'entrée est ici quasiment fixée par la valeur de R1, et
avoisine ici les 700 KO.
Sortie
Le signal BF, après avoir traversé C1, arrive ensuite sur l'entrée non
inverseuse de U1:A, monté en suiveur de tension : la sortie de cet AOP
restitue en sortie la même chose que ce qu'il reçoit en entrée, mais
sous basse impédance. Cette sortie constitue la première moitié de la
sortie symétrique, la sortie "positive" (polarité d'origine). En même
temps, cette sortie est routée vers un second AOP, U1:B, qui lui non
plus n'apporte aucun gain, mais qui par contre inverse la phase du
signal. Ce second AOP fournit la seconde moitié de la sortie
symétrique, à savoir la sortie "négative" (polarité opposée). Vous
aurez sans doute remarqué la présence de plusieurs condensateurs sur la
sortie de chaque AOP. Ces condensateurs sont bien sûr destinés à
stopper la composante continue présente sur les sorties en question,
puisque nous travaillons ici avec une alimentation simple et que la
masse virtuelle VREF est égale à la moitié de la tension d'alimentation
(les signaux BF évoluent autour de cette tension). En même temps, il
n'est pas question qu'une alimentation phantom de 48 V parvienne sur
ces sorties, elles n'aimeraient pas vraiment... Mais cela n'explique
pas la présence de deux condensateurs polarisés montés tête-bêche.
Rassurez-vous, la raison en est fort simple. Les condensateurs placés
en sortie des AOP doivent être connectés avec leur pôle positif du côté
de la prise XLR si le montage tire son énergie d'une alimentation
phantom, mais doivent être connectés avec leur pôle positif du côté de
l'AOP si le montage tire son énergie d'une alimentation par pile. Comme
il est plutôt compliqué de commuter le sens des condensateurs en
utilisation "live", deux condensateurs sont mis ainsi en série (avec
polarités inversées) pour constituer un condensateur non polarisé.
Ajoutons que deux condensateurs montés ainsi en série, s'ils sont de
même valeur, constituent un condensateur équivalent de valeur moitié à
l'un des deux (deux condensateurs de 220 uF en série équivalent à un
seul condensateur de 110 uF). Voila ! Quant aux deux condensateurs C4
et C7, ils permettent juste une meilleurs réponse dans les fréquences
élevées, et ne sont pas indispensables. Les résistances R6 et R7
permettent de limiter le courant de sortie des AOP en cas de
court-circuit franc sur la sortie XLR. Les diodes D2 et D3 entre sortie
AOP et +V servent à protéger l'AOP contre l'apparition de
tensions supérieures à la tension d'alim, susceptibles d’apparaître à
cause des condensateurs de liaison, lors des commutations on/off de
l'alim phantom. Ces surtensions éventuelles sont écoulées dans le rail
d'alimentation si leur valeur dépasse de 0,6 V la tension d'alim.
Ground / Lift ?
L'interrupteur Ground / Lift brille par son
absence... Un oubli ? Et non. Il est impossible ici de couper la masse
de la sortie XLR, si le montage tire son alimentation d'une
alimentation phantom, dont la référence est justement... la masse. A la
limite vous pouvez ajouter un inter Ground / Lift utilisable
quand le montage fonctionne sur pile, à vous de voir. Notez cependant
la présence d'un circuit RC parallèle qui "isole" partiellement la
masse électrique du montage, de la broche 1 de la XLR. Ce n'est pas
l'idéal j'en conviens, mais ça fonctionne tout de même dans la grande
majorité des cas.
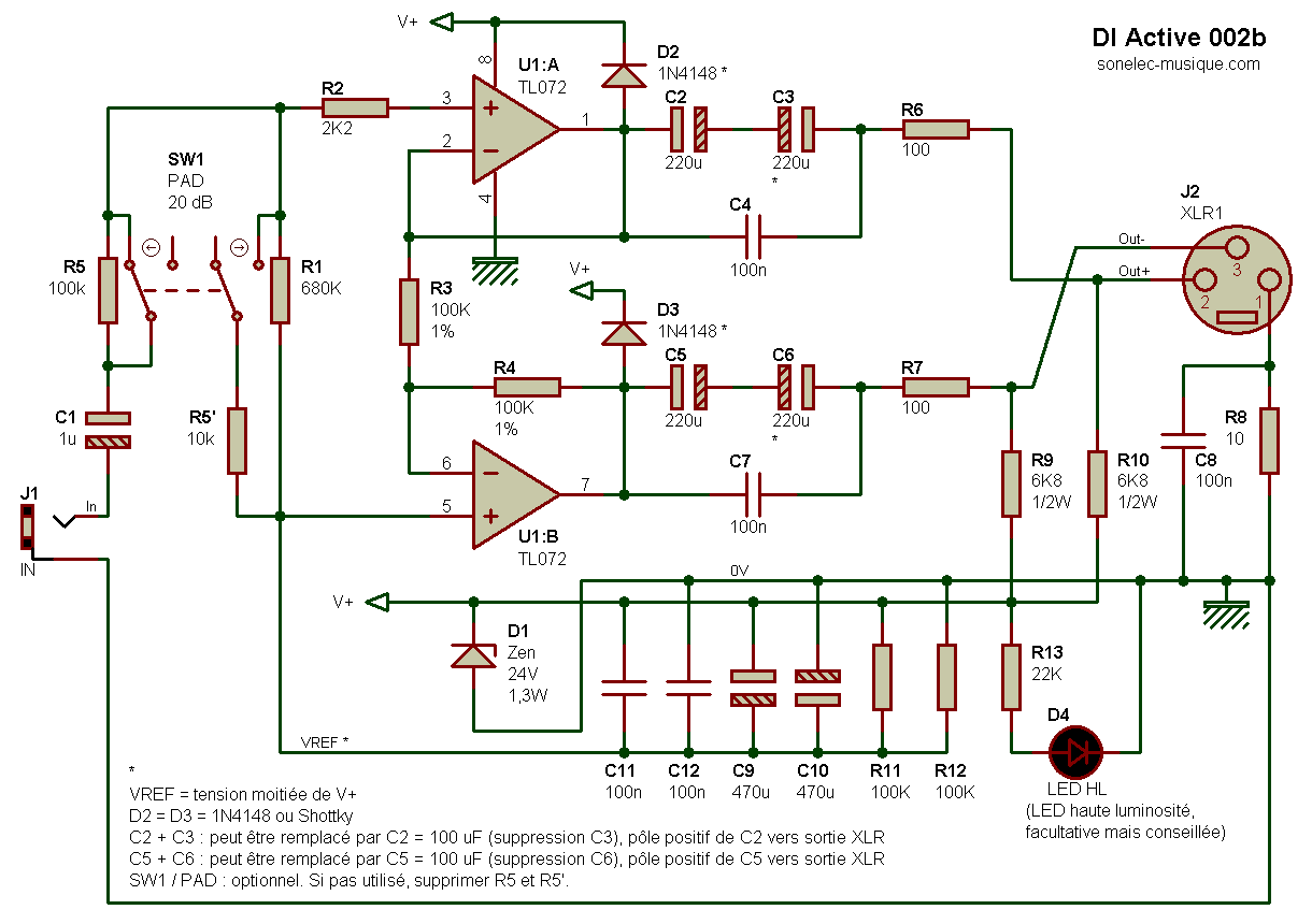
Schéma 002b
C'est le même schéma que celui vu précédemment, mais sans l'atténuateur
d'entrée utilisé pour le raccord à une sortie HP amplifiée, et sans le
commutateur d'alim piles 9 V / Phantom. Un atténuateur (PAD) de 20 dB
est proposé en option.
Résumé des modifications
Les différences entre schéma d'origine 002 et schéma simplifié 002b
peuvent se résumer ainsi:
- La possibilité d'atténuer fortement le signal d'entrée en
vue de lui faire accepter une source HP amplifié est supprimée, c'est
pourquoi n'apparaissent plus les composants appelés à l'origine SW1, R5
et RV1. Désormais, le signal issu de la guitare entre directement sur
la première moitié de l'AOP U1:A, via C1 et R2 (sauf si PAD optionnel
enclenché, voir ci-après).
- Si vous prévoyez d'utiliser cette DI avec un instrument de
musique autre qu'une guitare (un synthé par exemple), il est
intéressant de prévoir un atténuateur BF (PAD) pour éviter
tout risque de distorsion si la source sonore délivre un
signal d'amplitude élevée. Sur le schéma, ce PAD optionnel est
représenté par SW1, R5 et R5'.
PAD hors-service (cas sur le schéma) : R5 est court-circuitée et R5'
est déconnectée, c'est comme si les trois composants SW1, R5 et R5'
n'existaient pas.
PAD en service : R5 est libérée et se retrouve en série avec C1, et R5'
se retrouve connectée en parallèle avec R1. Dans ce cas R5 et [R1//R5']
constituent un pont
diviseur de tension qui ici apporte une atténuation voisine
de 10, soit 20 dB. Pour obtenir une atténuation de 100 (40 dB), il
suffit de donner à R5' la valeur de 1 kO au lieu de 10 kO.
- La possibilité d'une alimentation autonome sur pile étant
supprimée, plus de raison d'être des composants SW2 et BAT1 (couple des
deux piles 9 V).
- Le poussoir "Test alim" a été supprimé, la LED de présence
tension alim phantom est donc désormais toujours allumée. Il faut
reconnaître que dans le feu de l'action, devoir appuyer sur un poussoir
pour vérifier que l'alim 48 V a bien été enclenchée sur la console
semblait une opération dont on pouvait bien se passer. Notez que la
résistance en série avec la LED a été revue à la hausse, passant de 1,2
kO à 22 kO pour limiter au maximum la consommation du montage. En
contrepartie, il faut utiliser une LED dite "haute luminosité", au
moins 200 mcd (mcd = milli-candella).
- Condensateurs en sortie des AOP : dans le premier montage,
je faisais remarquer qu'on utilisait deux condensateurs
électrochimiques montés en série tête-bêche pour palier au problème de
polarité selon choix alim pile / alim phantom. Ici seule l'alim phantom
est mise à contribution, on peut donc revenir sur nos pas et n'employer
qu'un seul condensateur à la place de deux, bien que garder les deux
sur chaque sortie ne pose absolument aucun problème. Si vous optez pour
cette simplification, supprimez C3 et C6, puis donnez à C2 et C5 la
valeur de 100 uF. Les deux condensateurs restant C2 et C5 doivent dans
ce cas avoir leur pôle positif tourné vers la sortie XLR.
Variantes 002c, 002d, 002db, 002e, 002f, 002g et 002h
Versions très similaires à la version 002, non décrites ici.
002c, 002d,
002f et
002g : versions sans PAD d'entrée, spécialement développées pour des étudiants
en écoles de cinéma/audiovisuel.
002db (ci-après à gauche) : version pro avec AOP audio haut de gamme
002e (ci-après à droite) : version spécialement étudiée pour multiples tests avec divers AOP
002h : version pour usage uniquement avec alimentation phantom P48 (48 V) ou P18 (18 V), alimentation par pile 9 V supprimée
Ajout d'une sortie LINK
La sortie LINK n'est ni plus ni moins qu'une prise jack câblée en
parallèle sur l'entrée jack, et se retrouve donc sous forme
asymétrique.
Ce type de reprise ne pose pas de problème si la prise Link est reliée
sur l'entrée haute impédance d'un ampli guitare utilisé
localement et
donc avec un câble court. Ceci dit, un autre problème peut apparaître,
celui d'une boucle de masse qui peut engendrer une ronflette (fort
heureusement, vous disposez d'un interrupteur ground-lift pour
contrecarrer cet éventuel phénomène gênant).
Choix des meilleurs composants à utiliser ?
Ah ! La bonne question !
Dans ce genre de réalisation, il faut être attentif aux points suivants
:
1 - La qualité audio propre des composants, dont l'AOP bien sûr, qui
est particulièrement déterminant dans la qualité finale. Les
résistances seront des modèles à couche métal, oubliez ici les
résistances carbone.
2 - La consommation du montage doit être minime, qu'il puise son
énergie dans une pile ou dans une alimentation fantome.
3 - La qualité de réalisation du circuit imprimé : le tracé des pistes
de cuivre (comme dans beaucoup de montages audio ou HF) doit être
refléchi. Il faut notamment faire bien attention au routage des
alimentations et des masses.
Choix de l'AOP ?
Le TL072 choisi ici n'est certes pas ce qui se fait de mieux, mais il
consomme peu et présente tout de même des caractéristiques plus
qu'honorables. Je vous invite à mettre un
support
de circuit intégré (un support CI de type Tulipe, pas de type Lyre) et
à essayer le montage avec ce CI. Si vous souhaitez ensuite essayer
d'autres AOP (NE5532, AD822, OP270 ou OPA2134 par exemple), les
échanges en seront facilités. Notez au passage que les AOP qui
consomment "trop de mA" ne permettent pas de disposer
d'une tension suffisante pour une bonne dynamique quand on utilise
l'alimentation Phantom ! La consommation de chaque AOP ne doit pas
excéder 3 mA et c'est un grand maximum, l'idéal étant qu'elle ne
dépasse pas 2 mA. Pour vous assurer de ce "détail", vous devez
consulter les caractéristiques électriques fournies par
les constructeurs dans leur document technique (
datasheet).
Quelques pistes.
Prototypes
Au moins deux prototypes réalisés : le mien et celui de Maxime L., que
je remercie pour ses retours.
Mon prototype
Basé sur le dessin de circuit imprimé (PCB) mis à disposition ci-après,
et intégré dans une boîte de DI passive premier prix (Millenium
DI-E) dont je n'ai conservé que la mécanique. Dans un premier
temps, retrait du transfo BF (sans référence) du boîtier de la
Millenium DI-E :

Puis remplacement du transfo par le circuit actif version 002b (version
du circuit imprimé de 2011).

Ensemble testé avec mon interface Focusrite Scarlet 2i2. La LED bleue,
bien qu'étant située à l'intérieur du boîtier, laisse apparaître sa
lueur même quand le boîtier est fermé, grâce à une petite
ouverture dans la prise XLR de sortie.
Remarque concernant la boîte de direct Millenium DI-E : J'ai acheté
cette DI dans le seul but de disposer d'un boîtier prêt à l'emploi,
avec la ferme intention dès le départ de me débarrasser du transfo BF
inclus. Bien pratique, espace libre amplement suffisant pour y loger
mon circuit. Du coup, j'ai décidé de refaire deux autres DI sur le même
principe et en ai recommandé deux identiques. Malheureusement et malgré
un nom de modèle identique, les deux dernières reçues ne sont
pas du tout conçues de la même façon que la première. Les plus récentes
sont plus petites, et les jacks ainsi que le transfo BF sont montés sur
circuit imprimé, ce qui rend plus difficile (mais pas impossible) la
"mise à jour".
Prototype de Maxime L.
Retour positif de Maxime L., qui a réalisé cette boîte de direct, avec
quelques modifications (légères) par rapport au schéma 002 d'origine.


Bonjour Rémy, je viens de finir
deux DI active basées sur vos schémas. J'ai fait 3 petites modifs pour
les adapter à mon utilisation : j'ai supprimé l'alimentation sur pile,
j'ai rajouté un Pad (câblé
"en l'air" car j'ai rajouté cette option après avoir réalisé le PCB) et j'ai supprimé l'entrée basse impédance
car je n'en avais pas l'utilité. Par ailleurs pour ceux que ça
intéressera, le boîtier vient de chez banzaï music c'est un eddystone
de 92x92x42mm et le lettrage a été fait au lazertran. J'ai
pour l'instant testé avec une guitare électro-acoustique et une console
bas de gamme behringer, et le son à l'air transparent et le seul
souffle que j'ai est celui de la console. Le rapport
qualité/prix est excellent, j'en ai eu pour une quinzaine d'euros avec
des connecteurs de récup ! Je pense que cela revient à 20 € tout
compris.
Un grand merci à Maxime pour ses photos et commentaires.
Circuits imprimés
Réalisés en simple face avec deux straps de même longueur (important
pour la symétrie visuelle) pour le circuit 002 et avec le nombre
astronomique de 4 straps pour la version 002b.
Circuit imprimé version 002
A part le triplet de composants D4 (LED), SW3 (poussoir Test
alim) et R13, tous les composants tiennent sur le circuit imprimé.
Typon circuit 002
Les connectiques pour potentiomètres, prises d'entrée / sortie et
interrupteurs / inverseurs sont placées sur le bord du circuit, mais
rien n'impose leur présence à cet endroit, on peut très bien câbler ces
"annexes" en dehors. Par exemple, un des deux fils qui amènent le 18 V
provenant des deux piles 9 V passe par l'interrupteur SW2. La liaison
entre pile et interrupteur peut se faire aussi bien en l'air,
pas vraiment besoin d'une piste de CI pour ça. A ce sujet, vous pouvez
d'ailleurs faire comme l'a fait Maxime L., à savoir supprimer ce qui
touche aux piles, si vous êtes sûr de toujours disposer d'une alim
phantom. C'est vous le capitaine du navire.
Circuit imprimé version 002b
Après suppression du connecteur alim piles 9 V (BAT1) et de l'inverseur
choix source alim (SW2), il restait un peu de place pour la LED D4 et
sa résistance série R13. Donc hop, dans le panier.
Typon circuit 002b (Rev
1.1 du 14/01/2018)
Notez que pour ce second typon, j'ai aussi procédé à quelques
inversions de position au niveau des résistances R6, R7, R9 et R10.
Routage facilité côté connecteur de sortie XLR (J2), mais qui a imposé
un espacement des pattes plus large pour les condensateurs C6 et C7
afin de pouvoir y faire passer une piste de cuivre.
Typons
au format PDF (seule la version 002b a été mise à
jour au 14/01/2018)
Circuits imprimés versions ultérieures (002c à 002h)
Pas
tous disponibles en libre service, consulter les pages respectives pour
plus d'infos (clic sur images 3D du paragraphe Variantes).
Historique
14/01/2018
- Ajout photos de mon prototype version 002b, intégré dans un boîtier
de DI passive premier prix (Millenium DI-E).
- Refonte du circuit imprimé (légèrement plus grand, avec plus de place
pour les condensateurs chimiques).
13/11/2011
- Ajout version simplifiée du circuit
d'origine (circuit 002b). Dans cette version simplifiée, retrait de
l'atténuateur d'entrée pour sortie HP amplifiée, retrait de l'alim par
pile et ajout d'une option atténuateur (PAD) fixe de 20 dB en entrée.
- Ajout dessin du circuit imprimé pour les deux versions 002 et 002b.
- Ajout
photos du proto de Maxime L. (version modifiée du circuit 002).
16/05/2009
- Ajout poussoir SW3 et LED D4 pour test alim, que je mentionnais dans
le texte mais que j'avais omis sur le schéma (merci à Martin de m'avoir
signalé cet oubli).
- Remise en bon ordre des deux bornes de la XLR de sortie, le signal de
sortie Out+ en phase avec l'entrée était câblé sur la broche 3 (point
froid) au lieu de la broche 2 (point chaud).