Dernière mise à jour :
07/03/2010
Présentation
Ce chenillard, qui aurait pu s'appeler autrement
que chenillard (par exemple séquenceur), permet d'allumer quelques leds
les unes après les
autres sans que les précédentes ne s'éteignent, à l'aide d'une
commande manuelle par inverseur mécanique à deux positions (ou autre
dispositif tel qu'un relais). De façon complémentaire, il permet aussi
d'éteindre les leds les unes après les autres. Il n'est fait appel à
aucun composant programmé, seul un petit circuit d'affichage spécialisé
de type LM3914 permet de s'en sortir sans trop se compliquer la vie.
Les leds peuvent être
remplacées par des relais ou des optotriacs pour permettre la mise en
route ordonnée (séquencée) de plusieurs équipements de puissance. Deux
versions sont proposées :
- Schéma 016 : version simple mais pas parfaite
-
Schéma 016b : version moins simple et quasi-parfaite,
pour le même prix de revient à peu de chose
près.
Remarque
: si vous n'êtes pas intérressé par la fonction chenillard elle-même,
peut-être trouverez-vous intéressant le petit bout de circuit
permettant la charge / décharge linéaire d'un condensateur, dans le
second schéma.
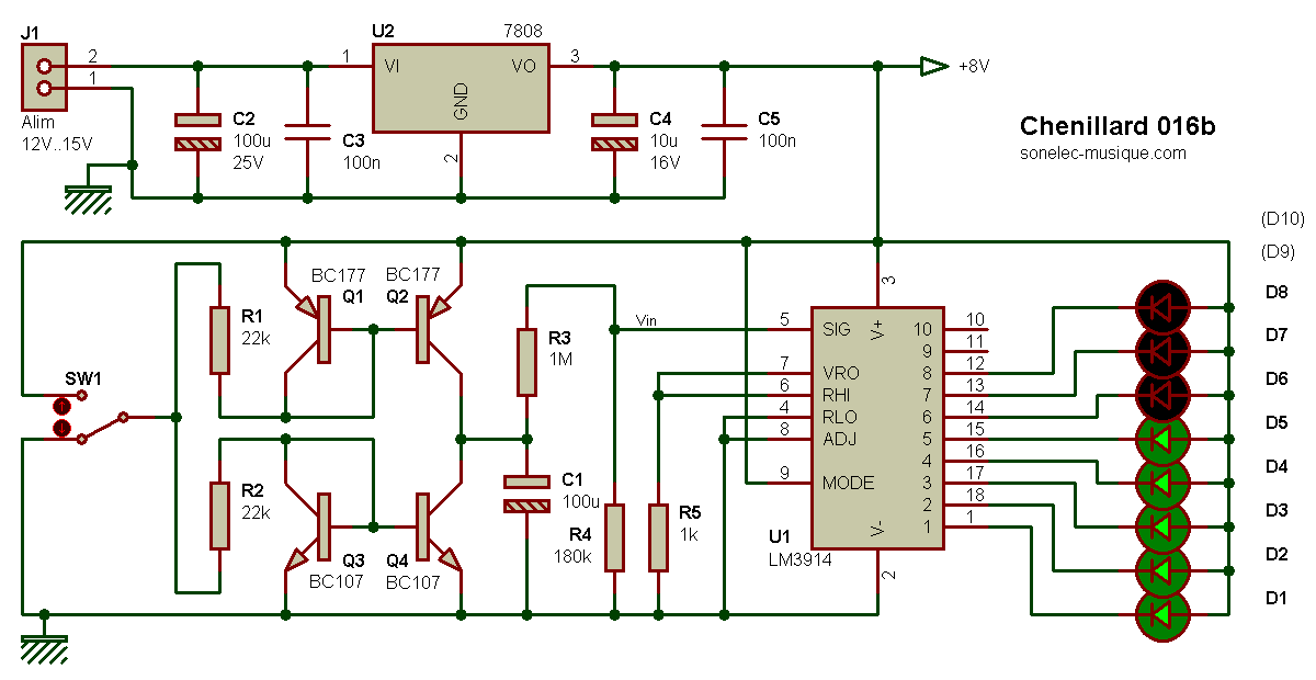
Schéma
Le coeur du montage est un circuit d'affichage
spécialisé de type LM3914, bien connu pour son utilisation dans les
afficheurs à leds tels que voltmètres ou thermomètres.

Le circuit LM3914 permet en effet, et ce de façon très simple,
d'allumer une led parmi 10 (mode point) ou plusieurs leds parmi 10
(mode barre) en fonction d'une tension appliquée sur son entrée de
mesure. L'allumage séquenciel de plusieurs leds peut donc être réalisé
en appliquant à l'entrée une tension qui monte progressivement. Et avec
quoi peut-on obtenir une tension qui monte progressivement et de façon
automatique ? Et oui, avec un condensateur que l'on charge au travers
d'une résistance. Et si on veut une tension qui chute progressivement,
il suffit de décharger le condensateur (préalablement chargé) au
travers d'une résistance dont la valeur peut être différente de celle
servant pour la charge. Tout cela est visible sur le schéma qui
précède.
Principe général
C1 est le condensateur principal dont on va mesurer la tension
à ses bornes, R1 est la résistance qui permet de le charger quand
l'inverseur SW1 est en position haute, et R2 est la résistance qui
permet de le décharger quand l'inverseur SW1 est en position basse. La
valeur de ces deux résistances peut être modifiée pour changer les
durées de charge et de décharge du condensateur C1. Afin de travailler
sur une partie de la courbe de charge qui n'est pas trop exponentielle,
on exploite la charge dans ses premiers instants, quand elle est la
plus rapide. Et pour que la décharge se fasse assez rapidement, on
empêche le condensateur de se charger à plus de 1,6 V, en lui branchant
en parallèle une led qui fait office de diode "raboteuse". Cette led ne
s'allumera pas (ou alors très faiblement s'il s'agit d'une led haute
luminosité), mais elle joue bien son rôle. Le circuit LM3914 est
"configuré" pour assurer un affichage pleine échelle pour une tension
d'entrée de 1,25 V, tension présente sur les bornes 7 (sortie tension
de référence interne) et 6 (référence de tension haute des comparateurs
internes). La borne 9 du LM3914 détermine son mode d'affichage Point
(borne 9 laissée en l'air) ou Barre (borne 9 reliée au +Alim), ici
c'est le mode barre qui est choisi.
Amélioration possible
Le
temps qui sépare l'allumage de chaque led n'est pas tout à fait
identique d'une led à la suivante. Cela est lié au fait que
la charge ou décharge du condensateur ne se fait pas de façon
linéaire mais exponentielle. Pour une répartition égale du temps entre
chaque étape d'allumage d'une nouvelle led (ou de son extinction), il
faudrait ajouter un générateur de courant constant pour la charge (ou la décharge) de
C1. Un exemple de montage est proposé ci-après, au travers du schéma
016b.

Ce
schéma est certe un peu plus complexe, mais on a cette fois un temps
égal entre chaque étape d'allumage ou d'extinction d'une led à la
suivante. La charge et la décharge du condensateur C1 se font à courant
constant grâce aux quatre transistors Q1 à Q4. La tension croit donc
aux bornes du condensateur de façon linéaire. Le
pont diviseur R3 / R4 permet d'obtenir une tension Vin évoluant sur une
plage de 0 V à 1,25 V environ, quand la tension aux bornes du
condensateur C1 évolue entre 0 V et 8 V. Les leds s'allument quand
l'inverseur SW1 est en position basse (point commun orienté vers la
masse) et s'éteignent quand l'inverseur SW1 est en position haute
(point commun orienté vers le pôle positif de l'alimentation). Pour
modifier dans un même rapport les durées d'allumage et d'extinction des
leds, modifier la valeur du condensateur C1. Pour modifier de façon non
symétrique les durées d'allumage et d'extinction des leds, jouer sur la
valeur des résistances R1 (durée allumage) et R2 (durée extinction).
Anecdote
J'ai
planché sur ce second schéma pendant plus d'une heure car au
début il ne fonctionnait pas comme attendu. Les leds ne
s'allumaient pas avec un temps égal entre chacune, et pourtant, la
charge ou décharge du condensateur me semblait bien linéaire (contrôle au voltmètre). J'ai
modifié les valeurs de C1 et des résistances R1 et R2, sans trop croire
cependant que la cause pouvait se situer là. Rien à faire, j'avais une
évolution d'allumage des leds qui n'avait rien de linéaire, ça
s'allumait rapidement au début et ça ralentissait ensuite. J'ai fini
par suspecter le circuit intégré d'affichage, que j'ai donc regardé de
près. Et ho surprise, je découvre le pot aux roses : j'avais mis un
LM3915 et non un LM3914 (le LM3914 possède une échelle d'affichage
linéaire et le LM3915 possède une échelle d'affichage logarithmique).
C'est souvent des petits trucs tout bêtes. L'espace d'un instant, je me
suis imaginé que j'étais devenu
nul en électronique.
Circuit imprimé
Non réalisé, c'est au-dessus de mes compétences. En tout cas aujourd'hui car c'est dimanche.
Au fait, connaissez-vous le film "Jamais le dimanche" ?