Dernière mise à jour :
18/03/2012
Présentation
L'anti-taupe présenté dans les lignes qui suivent est de type
électronique, qui émet des sons sensés ne pas plaire à ces petites
bêtes.
Sa réalisation s'appuie sur un PIC 12F675 pour simplifier au
maximum la partie électronique (il est tout à fait possible de
réaliser un circuit sans composant programmable, mais cela demande
alors un peu plus de logique câblée). L'alimentation s'effectue à
l'aide d'une batterie au plomb de type "modélisme" ou "antivol" de
tension nominale 12 V et de capacité 1 à 2 Ah (ou plus) pour une
autonomie de plusieurs jours sans recharge.
Avertissement
- Je n'avais pas la connaissance suffisante
de ces bestioles et pour élaborer cet utilitaire, aussi je me suis basé
sur les renseignements trouvés dans des revues ou sur Internet. Le
logiciel du PIC est bien de moi mais l'idée ne l'est pas.
-
Il
m'aura bien sûr fallu rencontrer ce type de problème pour que je me
décide à réaliser un tel appareil. Pour l'heure il fonctionne
mais n'est pas installé dans le jardin (pas de boîte adéquate) et
je ne peux
donc pas juger de son efficacité. Au vu des retours utilisateurs
qui ont adopté ce genre d'appareil (du commerce), il en ressort que
l'efficacité est loin d'être prouvée, surtout pour les appareils à pile
ou à panneau solaire qui sont peu puissants et doivent être multipliés
(environ 1 tous les deux ou 3 mètres).
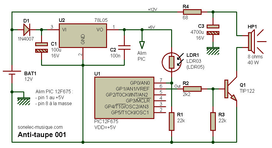
Schéma
Bien peu de composants, la batterie 12 V est l'élément le plus volumineux en pratique.
Principe de fonctionnement
Le fonctionnement de cet appareil repose sur l'émission à intervales réguliers de tops sonores
violents produits par un haut-parleur de puissance. L'appareil ne fonctionne qu'en journée et est
inactif la nuit, grâce à l'emploi d'une cellule photo-résistante (LDR).
Production des tops sonores
Le
séquencement des tops sonores est intégralement géré par le logiciel
flashé dans le PIC, ce dernier ne fait que compter les secondes et
envoyer les commandes aux bons moments. De ce PIC on n'exploite que la
moitié de ses broches :
- broches 1 (VDD) et 8 (VSS) pour l'alimentation (5 V). Rien de spécial à dire de ce côté.
- broche
7 (GP0) pour la détection jour / nuit, cette broche est configurée en
entrée analogique et non en entrée numérique. La LDR forme un pont
diviseur avec la résistance R1, la tension au point nodal dépend de la
lumière ambiante. En pleine journée, la LDR reçoit suffisament de
lumière pour faire abaisser fortement sa résistance, la tension sur GP0
est alors maximale. Durant la nuit, la LDR est dans l'obscurité et la
tension en GP0 est minimale. Le logiciel lit la tension à intervalles
régulier et déduit des dernières valeurs lues si on se trouve en
jour ou en nuit. Pour éviter un arrêt en journée sur passage d'une
ombre, les mesures sont assez distantes dans le temps et les seuils
haut et bas sont distincts (présence d'un hystérésis).
- broche
6 (GP1) pour les tops de sortie. Sans surprise cette broche est
configurée en sortie logique. Elle attaque directement le transistor de
puissance Q1/TIP122 via la résistance de limitation de courant R2. La
résistance R3 confirme la mise hors conduction de Q1 quand la sortie du
PIC est à l'état logique 0, elle n'est pas vraiment obligatoire mais je
la trouvais jolie sur le circuit imprimé. Chaque heure et pendant six
minutes, des tops sonores sont générés à la fréquence de 600 Hz
environ, par paquets de quatre par minute (tops rapproché puis silence
de 55 secondes). Voir graphe un peu plus loin.
Tout cela a l'air fort simple, et ça l'est. Il suffit de laisser en l'air les broches inutilisées.
Chronologie des tops
Voici
des petits graphes qui résument comme il se doit comment sont générés
les tops. L'échelle horizontale est exprimée en secondes (3,6k = 3600
secondes = 1 heure)

Le
graphe tout en haut (cadre noir) montre la périodicité horaire de
chaque séquence de base. On y voit un paquet de 6 ensembles
d'impulsions qui ressemblent à de gros paquets car tout est très
serré à cet endroit. Si on fait un zoom sur un de ces six paquets, on
voit quatre "sous-paquets" (troisième graphe, cadre vert). Si on
agrandit un de ces quatre "sous-paquet", on arrive au dernier graphe
(cadre violet) qui montre le signal périodique à la fréquence de 600 Hz
environ. Ce petit top ne dure guère longtemps, environ 200 ms.
Amplification de puissance
Nous
avons vu que le transistor Q1 recevait les impulsions de commande pour
la production des tops sonores. Pour disposer d'une puissance sonore
suffisante, il faut en efftet faire circuler dans le haut-parleur un
courant important pendant une fraction de seconde, et ce courant
important ne peut venir du PIC qui est alimenté sous 5 V et dont le
courant de sortie est limité à 25 mA maximal. Le transistor Q1 sert
donc d'amplificateur de courant, à partir de quelques mA en entrée il
peut délivrer plusieurs ampères en sortie. Durant les tops, la
puissance est telle que la batterie serait fortement sollicitée si on
ne prenait aucune précaution, et sa tension de sortie pourrait baisser
temporairement (surtout en fin de charge). C'est pourquoi on ajoute la
cellule R4/C3 qui joue le rôle d'un réservoir d'énergie locale, qui ne
sert que pour le HP au moment où on lui envoie la patate. Durant les
pauses, C3 se charge sous R4, et durant les tops, il fournit le fort
courant requis.
Alimentation
L'alimentation du montage
est confiée à une batterie au plomb de 12 V et cette tension,
nécessaire pour obtenir une puissance suffisante dans le HP, est trop
élevée pour le PIC qui se contente largement de 5 V. Le régulateur de
tension 78L05 sert à abaisser la tension de 12 V à la valeur plus
respectable de 5 V, comme ça tout le monde est content. La diode D1
protège le régulateur et le PIC en cas d'inversion accidentelle de la
polarité de la batterie. Il est en effet possible que vous ayez besoin
de la débrancher pour sa recharge (bien que ce ne soit pas obligatoire
du tout), et une erreur de branchement n'est jamais à exclure. Les
condensateurs C1 et C2 contribuent à la bonne stabilité du régulateur
de tension. Vous trouverez peut être la valeur de C1 un peu élevée,
sachant que la source de tension d'origine est déjà de type
continue, mais ce condensateur et D1 constituent un filtre passe-bas
qui atténue les pic dus à la recharge de C3 après l'émission de chaque
top sonore (le courant consommé est maximal à cet instant).
Codes source et fichiers compilés
Tous les fichiers utiles sont
contenus dans l'archive zip dont le lien suit. Ecrit et
compilé avec la version V5.30 Pro de MikroPascal.
Anti-taupe
001 - 12F675 - (18/03/2012)
Si vous souhaitez recevoir par la poste un PIC
préprogrammé et prêt à utiliser, merci de
consulter la page
PIC
- Sources.
Circuit imprimé
Réalisé en simple face.
Typon
aux formats PDF, EPS et Bitmap 600 dpi
Historique
18/03/2012- Première mise à disposition.