
L'anti-tartre présenté ici permet de limiter le dépôt de calcaire à l'intérieur de canalisations d'eau (canalisations en acier, cuivre, galvanisé, PVC ou inox).

Sa réalisation est aisée et ne demande aucun réglage. Le montage s'appuie sur un PIC 12F675 et s'alimente sur le secteur 230 V via un petit transformateur d'alimentation. Un appareil similaire mais sans composant programmable est présenté en page Anti-tartre 002.
Cela fait des années que sont commercialisés des systèmes destinés à empêcher le dépôt de calcaire sur la paroi des canalisations d'eau. Certains sont constitués de simples aimants très puissants plats ou de forme circulaire, d'autres sont construits sur une base électronique avec des fils à enrouler autour des canalisations. Dans les deux cas, l'idée est de créer un champ magnétique sur le trajet de l'eau.
Bien que les appareils proposés sur le marché soulèvent légitimement des soupçons quant à leur efficacité (les charlatans ont toujours leur place dans un monde où les jolis chiffres ou mots scientifiques font des étincelles), certains utilisateurs reconnaissent une "certaine efficacité". Effet placebo ? Comme tout système qui joue sur des lois physiques que l'on ne comprend pas bien (j'en suis la première victime), on a toujours un peu de mal à accepter que cela puisse fonctionner. Des recherches sérieuses montrent qu'un tel système peut être efficace si on utilise des champs magnétiques très puissants, ce qui est difficile à obtenir en pratique. L'idée est de modifier la structure des cristaux de calcaire en suspension dans l'eau pour les empêcher de s'agglomérer et se déposer sur les parois. L'idée n'est donc pas d'éliminer le calcaire comme le font certains adoucisseurs d'eau, mais de l'empêcher de se déposer.
Ce montage étant relié au secteur 230 V - et de surcroît 7/7j et 24/24h, vous devez impérativement lire cet avertissement si vous souhaitez entreprendre sa réalisation.
Je ne suis absolument pas en mesure de prouver l'efficacité de ce montage. Contrairement aux professionnels qui vendent ce type d'appareil (à prix d'or), je ne peux exposer ici aucun argument supra-scientifique que moi-même ne comprendrais pas. J'ai des retours d'utilisateurs qui me disent que cela fonctionne chez eux (y compris d'un qui n'y croyait pas du tout), il ne s'agit que de leur parole. Si vous avez envie d'essayer pour vous faire une idée personnelle, allez-y. Mais ne me blâmez pas si les résultats sont inférieurs à vos attentes ;)
Comme vous pouvez le constater, il n'y a pas grand chose, surtout si on laisse de côté la partie alimentation qui occupe la moitié supérieure du schéma.

Le montage décrit ici produit un signal périodique dont la fréquence change à intervalles réguliers (toutes les secondes), avec quatre valeurs possibles : 1 kHz, 2 kHz, 5 kHz et 10 kHz. Ces fréquences ne sont pas choisies au hasard, il s'agit de celles qui sont utilisées par les appareils du commerce. Comme je suis dans l'incapacité de dire si telle ou telle valeur est plus efficace, j'ai décidé de leur donner à chacune la chance de se rendre utile, en s'exprimant à tour de rôle.
Le schéma peut être décomposé en deux parties distinctes :
- alimentation secteurLa source d'énergie est prélevée du secteur via un transformateur de puissance 2-3 VA et de tensions de sortie 2 x 18 V (soit secondaire avec prise intermédiaire, soit deux secondaires indépendants reliés ensemble).
La partie "inférieure" de cette alimentation est on ne peut plus classique, avec ses quatre diodes de redressement D1 à D4, son condensateur de filtrage principal C1 et le régulateur de tension U2. Ces composants classiques sont chargés de fournir une tension continue positive de +5 V pour alimenter le microcontrôleur U1. La tension issue du transformateur est de 18 Veff, ce qui peut sembler beaucoup pour obtenir au final une tension de 5 V. A l'origine du circuit (en 2010) je pensais que la consommation réduite du PIC ne poserait pas de problème. Mais le régulateur avait tout de même de quoi dissiper quelques calories. Pour cette raison, j'ai ajouté une diode Zener en amont du régulateur et ai remplacé les LED classiques par des modèles haute luminosité (HL) pour réduire la consommation globale et en même temps la dissipation thermique.
La partie "supérieure" de l'alimentation permet de disposer d'une tension continue positive de valeur plus élevée, de +50 V environ. Cette tension, qui est obtenue par redressement mono-alternance grâce à la diode D5 et au filtrage du condensateur C2, est uniquement utilisée pour produire le champ magnétique autour de la tuyauterie, sa valeur élevée permet de disposer d'un champ d'amplitude suffisante.
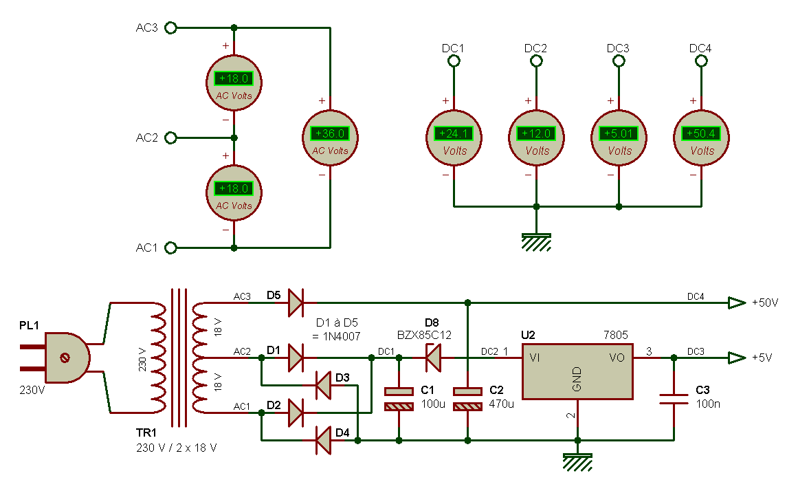
Voici les tensions que vous devriez relever avec un transformateur 2 x 18 V :
Les valeurs de tensions indiquées ci-devant peuvent varier un peu (+/-10%), en fonction du transformateur utilisé et de la tension secteur appliquée sur son enroulement primaire. Sur mon prototype, j'ai mesuré, j'ai mesuré 51 V sur la ligne "50 V", un poil plus que la tension nominale de 50 V du condensateur que j'ai utilisé (je conseille un modèle 63 V).
Il est basé sur un PIC 12F675 qui assure l'ensemble des fonctions requises, à savoir la fourniture et le séquencement des différentes fréquences. Notez que le PIC à lui seul peut faire cela sans aucun composant externe si on utilise son oscillateur interne. Vu que la précision requise pour les signaux délivrés n'a aucunement besoin d'être élevée, il serait dommage de s'en priver. Voilà donc un circuit fort simple, qui délivre sur sa broche GP1 (borne 6) un signal dont la fréquence change sans cesse. La broche GP2 sort un signal de même fréquence mais de polarité opposée, cette sortie n'est actuellement pas utilisée mais pourrait être mise à contribution lors d'une extension future.
Les deux LED D6 et D7 permettent un contrôle visuel du bon fonctionnement du logiciel du PIC: une des deux s'allume pour les deux fréquences les plus faibles (1 kHz et 2 kHz), l'autre s'allume pour les deux fréquences les plus élevées (5 kHz et 10 kHz).
Le transistor Q1 travaille au rythme du signal alternatif délivré par le PIC. On trouve sur son collecteur un signal quasi rectangulaire dont l'amplitude est proche de 50 V. On peut bien sûr s'étonner de ne trouver qu'un fil relié sur le collecteur du transistor, fil qui n'aboutit nul part. Vous verrez au moment de la réalisation pratique que ce fil sera proche d'un autre qui lui est relié à la masse. Vouyez cet assemblage comme un "pseudo-condensateur", une "pseudo-antenne" ou un "pseudo-truc-qui-fait-des-trucs-incompréhensibles".
Remarque : j'ai utilisé pour Q1 un transistor 2N1711 dont la tension C-E (Vce) maximale de 50 V s'avère un poil trop juste. Je suggère désormais d'utiliser un transistor NPN ayant un Vce max de 60 V au minimum, tel que le 2N3440, 2N3053, 2N1893 ou BF257.
Le signal délivré par le PIC peut être une fréquence fixe de 1 kHz, 2 kHz, 5 kHz ou 10 kHz. Il peut aussi être une fréquence variable qui correspond aux quatre valeurs précitées qui "tournent" à tour de rôle. Le choix s'effectue en appliquant une tension bien précise sur l'entrée GP0/AN0 du PIC, selon la règle suivante :
Pour ma part, je propose de mettre un petit potentiomètre ajustable (RV1 sur le schéma), mais vous pouvez fort bien mettre deux résistances montées en pont diviseur résistif. Pour les deux extrêmes (tension de 0 V ou + 5V) il n'y a pas besoin de résistance, on câble directement la broche GP0/AN0 du PIC à la masse ou en sortie du régulateur de tension 5 V.
La LED D7 s'allume pour les deux fréquences les plus faibles (1 kHz et 2 kHz) et la LED D8 s'allume pour les deux fréquences les plus élevées (5 kHz et 10 kHz). En mode fréquence variable, les deux LED clignotent à un rythme d'environ 1 seconde.
La création du champ magnétique est assuré par les deux bobines L1 et L2 constituées chacune d'une dizaine de spires enroulées sur la tuyauterie à protéger. Les bobines doivent être réalisées en spires jointives (spire contre spire) et raccordées au boîtier anti-tartre avec des liaisons les plus courtes possibles. Les deux bobines doivent être enroulées en sens opposé, comme le montre le dessin suivant.

Les caractéristiques mécaniques des deux bobines ne sont pas très critiques, voici quelques indications pour leur réalisation.
Fil de cuivre souple (multi-brins) ou rigide (mono-brin), section d'au moins 1mm2 (section/diamètre non critique). Avec le fil rigide, pas besoin de scotch ni de colle pour maintenir les spires en place. Si la canalisation est en plastique, pas de précaution particulière à prendre. Si la canalisation est en matériau conducteur (cuivre par exemple) il faut veiller à ce que les extrémités des bobines (qui pour rappel ne sont reliées nulle part) soient bien isolées.
Distance d1 sur dessin "réalisation bobines" : entre 5 cm et 15 cm. La distance exacte dépend de la section du câble électrique utilisé (avec son éventuelle gaine isolante) et de la distance entre les extrémités non raccordées des bobines (d2).
Distance d2 sur dessin "réalisation bobines" : peut varier en fonction du type de conduit. Selon les dires d'un des fabricants d'anti-tartre, les distances entre extrémités à respecter seraient les suivantes (je n'ai pas testé) :
Il semble y avoir deux écoles. Certains fabricants préconisent de placer les bobines au niveau de l'arrivée d'eau pour une efficacité optimale et pour que toute la maison en profite. D'autre préconisent de placer l'appareil le plus proche possible de l'appareil à "protéger" (machine à laver par exemple) arguant que l'effet du champ magnétique s'estompe rapidement avec la distance. Il va de soi que cet argument sous-entend qu'il faut un anti-tartre par appareil à protéger... En toute franchise, je ne sais pas ce qui est le mieux.
Complément utile de Robert C, que je remercie :
Pour information, une fois précipité sous forme d'aragonite, le calcaire se re-dissout dans l'eau en 48 heures ou plus en fonction de la température et de la dureté de l'eau, c'est pourquoi il peut être utile de mettre un autre dispositif à la sortie d'un ballon d'eau chaude où l'eau risque de rester plusieurs jours. Inversement, après passage dans l'anti-tartre, il faut quelques fractions de seconde pour que les cristaux d'aragonite se forment complètement, c'est pour ça que les constructeurs préconisent de mettre l'anti-tarte à plus de 2 m du premier appareil pour laisser au calcaire le temps de précipiter en aragonite.
Plusieurs protos réalisés (par plusieurs personnes).
Réalisé selon dessin d'implantation proposé plus loin.
Rien de spécial à ajouter, si ne n'est peut-être l'effort consenti pour éviter d'enrouler des fils autour de la canalisation d'arrivée d'eau. Ayant retrouvé dans un tiroir de cuisine un couteau à huître dont le manche était cylindrique, il m'est venu une idée qu'on peut en toute modestie qualifier de lumineuse quand on n'a pas l'esprit trop étriqué. J'ai enroulé les deux fils reliés à l'anti-tartre autour du manche du couteau à huître et ai disposé le couteau (avec ses spires) perpendiculairement à la tuyauterie. En toute logique, le champ créé se concentre, par effet de pointe, à l'extrémité métallique du couteau et traverse sans difficulté le matériau plastique de la canalisation d'eau.
Si vous procédez comme je l'ai fait et si vous observez des arcs électriques entre la pointe de la lame et le tuyau d'arrivée d'eau, il conviendra d'éloigner le couteau de quelques mètres de la canalisation.
Proto de Michael L., que je remercie pour ses retours !


Commentaires de Michaël :
15/11/2015 : Après une bonne semaine de fonctionnement, je dois dire, avec le peu de recul que j'ai pour l'instant, que c'est efficace. Les parois vitrées de la douche restent propres et sans traces lors du séchage. La bouilloire électrique, qui avait été détartrée le jour de la mise en service est toujours "propre", il y a bien quelques marques de dépôt mais rien de comparable avec le passé.Merci Michaël pour ces retours. Pour l'échauffement du régulateur 5 V, il est également possible d'insérer une diode Zener de 12 V / 1,3 W en amont (cathode vers pont de diodes et anode vers régulateur, ajouté dans version du 18/02/2018). Comme vous pouvez le constater, Michael a inclus le transfo d'alim sur le circuit imprimé et l'ensemble reste compact.
Pas de photo, mais commentaires utiles ;-)
Commentaire de Robert :
Je ne croyais pas qu'un tel système pouvait fonctionner, et pour m'en convaincre je l'ai installé. A mon grand étonnement, il fonctionne parfaitement, je n'ai plus de dépôts de tartre dans les lavabos, douches et robinets. Le fonctionnement de l’électronique ne me pose pas de problème, l'action d'un champs électrique ou magnétique sur les ions calcaire pour précipiter l'aragonite non plus. Ce que je ne comprend pas c'est le mode d'action des bobines: elle ne sont pas reliées entre elles ni à rien, il ne passe donc aucun courant dans ces bobines, donc il n'y a aucun champ magnétique généré dans le tuyau ni dans l'eau. Si c'est un effet capacitif, le champ électrique entre les bobine ne peut pas traverser le cuivre du tuyau pour passer dans l'eau à l'intérieur du tuyau. Quant au courant capacitif généré par une fréquence de 10kHz sous 50V, il est insignifiant, et on est loin de pouvoir générer les 6000 Gauss des aimants permanents anti-tartre, sauf erreur d'appréciation de ma part. Je ne supporte pas de ne pas comprendre, et je déteste "du moment que ça marche, cherche pas à comprendre".
Commentaires de Jack :
Je me suis largement inspiré de vos explications pour réaliser un anti-tartre électronique. Donc d'abord un grand merci pour ce partage. C'est en service depuis ~10 jours et malgré le peu de recul, d'après mon épouse et ma fille, ça semble efficace (le fournisseur d'eau nous annonce une dureté de 32°F). Concernant la réalisation pratique, j'ai opté pour une solution différente. Le cœur du système est une carte Arduino nano dont on utilise une sortie PWM pour piloter un mosfet 2N7000. La "haute tension" est générée par un module à base de XL6009 réglé sur 35 V en sortie. J'ai donc réduit la résistance de 4,7 k à 3,3 k pour tenir compte de la baisse de tension. Je me suis inspiré des informations données dans le commentaire de Robert C. (anti-tartre 2) pour mettre un couple de bobines sur l'arrivée d'eau froide générale et un autre couple sur la sortie eau chaude du chauffe-eau. Le pwm utilisé sur la nano permet de piloter 2 sorties, dont une à demi fréquence. A l'intuition (!) j'ai mis la plus haute fréquence sur l'eau chaude. Le programme permet de choisir de 1 à 5 fréquences (de 1 kHz à 32 kHz pour un couple de bobines, 0,5 à 16 kHz pour le second) ainsi que la période de changement de fréquence. On peut changer les fréquences, leur nombre et la période, depuis l'interface Arduino d'un PC branché en USB sur la nano. Il est donc très simple de faire des essais pour voir ce qui fonctionne le
Si vous possédez un oscilloscope, vérifier l'amplitude du signal électrique disponible sur le collecteur du transistor Q1 (par rapport à la masse), avec une sonde en position 1:10. En ce point, vous devez observer un signal carré (éventuellement un peu déformé) dont l'amplitude crête-à-crête est de plusieurs dizaines de volts. L'amplitude ne doit pas changer beaucoup quand la fréquence du signal change.
Si vous ne possédez pas d'oscilloscope, vous pouvez câbler un haut-parleur (impédance comprise entre 4 ohms et 50 ohms) en série avec une résistance de 1000 ohms, en parallèle sur R2 - autrement dit entre le collecteur de Q1 et la ligne +50 V. Vous pouvez aussi brancher le HP avec une résistance série de 100 ohms entre le collecteur de Q1 et la ligne +5 V. Notez que si vous employez un petit HP bas de gamme, il se peut que vous n'entendiez pas grand chose à 10 kHz...
Tous les fichiers utiles sont contenus dans l'archive zip dont le lien suit. Ecrit et compilé avec la version V3.20 Pro de MikroPascal.
Anti-tartre 001 - 12F675 - (29/08/2010)Si vous souhaitez recevoir par la poste un PIC préprogrammé et prêt à utiliser, merci de consulter la page PIC - Sources.
Réalisé en simple ou double face (avec ou sans plan de masse côté composants), transformateur d'alimentation placé à côté et relié par fil.
Typon (PCB) au format PDF
La diode Zener D8, ajoutée pour réduire la tension à l'entrée du régulateur (et par là même réduire la dissipation thermique de ce dernier) ne doit pas être collée au circuit imprimée, pour que l'air puisse librement circuler sous elle (elle aussi chauffe un peu). Laisser 2 mm à 5 mm d'espace entre elle et le PCB.
05/11/2023
- Ajout commentaires de Jack R., que je remercie pour ses retours et photos.
10/09/2023
- Ajout méthode de test avec ou sans oscilloscope.
28/08/2022
- Ajout photos de mon prototype (enfin !).
25/04/2021
- Ajout relevé de tensions AC et DC pour vérifications.
18/02/2018
-
Modification du PCB (15/02/2018) : changement du type de
potentiomètre
ajustable
(plus petit), plus de place autour du régulateur de tension pour
ajout
d'un petit dissipateur thermique, remplacement des LED standard
par des
LED haute luminosité et ajout d'une diode Zener pour réduire
la dissipation du régulateur de tension, ajout d'un trou de
fixation,
légère
réduction des dimensions.
11/02/2018
- Ajout commentaires de Robert C., que je remercie !
07/05/2017
- Ajout infos concernant la réalisation des bobines.
13/03/2016
- Ajout nouveau commentaire de Michael L., que je remercie
encore une fois pour ses retours.
15/11/2015
- Ajout photos du prototype de Michael L., que je remercie pour
ses
retours.
04/03/2012
- Ajout précisions concernant la réalisation des bobines.
12/09/2010
-
Réalisation du CI, avec l'aide très appréciée de Didier qui a
soumis
une proposition d'implantation des composants. Je ne l'ai pas
laissé
exactement comme il l'avait fait mais je ne l'aurais pas fait
tout de
suite s'il n'avait amorcé le travail. Merci donc à lui.
29/08/2010
- Ajout possibilité de spécifier si la fréquence de sortie
doit être fixe ou variable. En mode
fréquence fixe, possibilité de spécifier la fréquence désirée
parmis
les quatre possibles.
11/07/2010
- Correction logiciel PIC, les fréquence émises étaient moitié
de
celles attendues.
- Réduction du temps mort entre chaque changement de fréquence.
De 10
ms on passe à 100 us.
05/04/2010
- Première mise à disposition.